湘阴县人民政府 自然资源局
政府信息公开
政府信息公开指南
法定主动公开内容
机构概况
公告公示
政策法规
规划计划
人事信息
地质灾害
禁毒专栏
政务服务
财政预决算
信息公开年度报告
依 申 请公 开
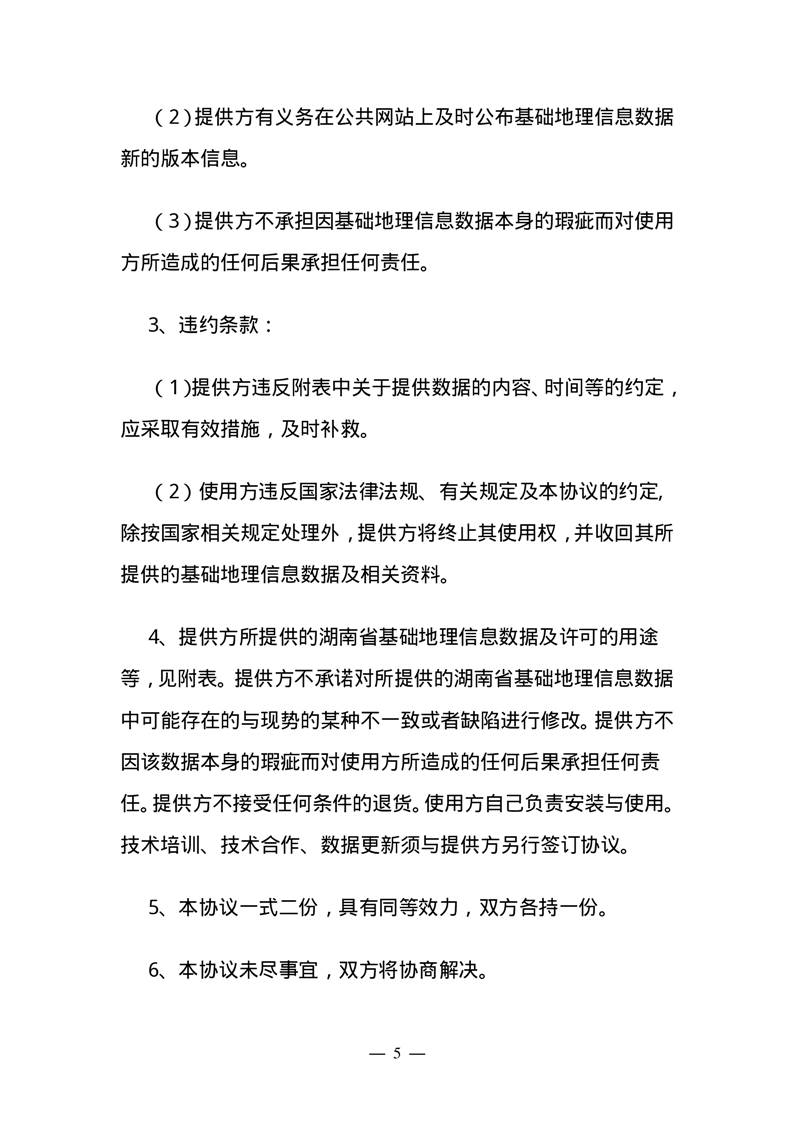
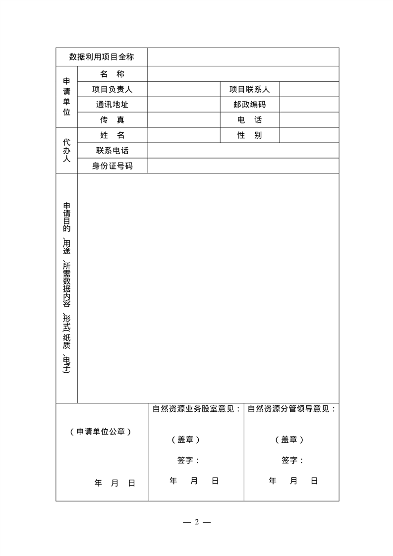
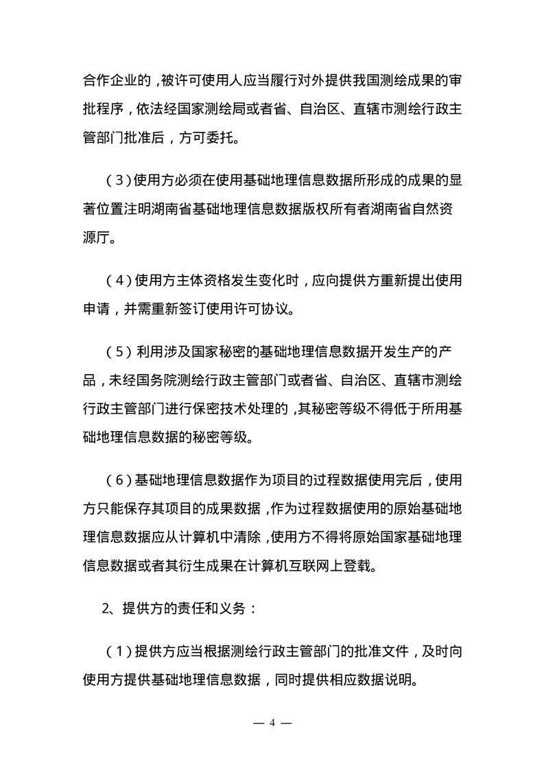
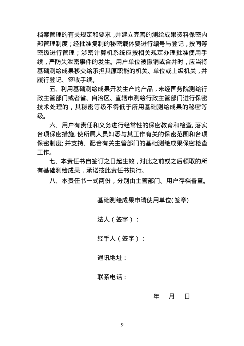
湘阴县自然资源数据利用申请报告(2025)
来源: 湘阴县自然资源局
发布时间: 2025-11-12 10:37
浏览次数:
1