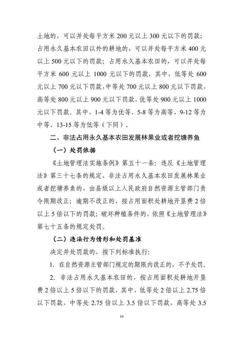
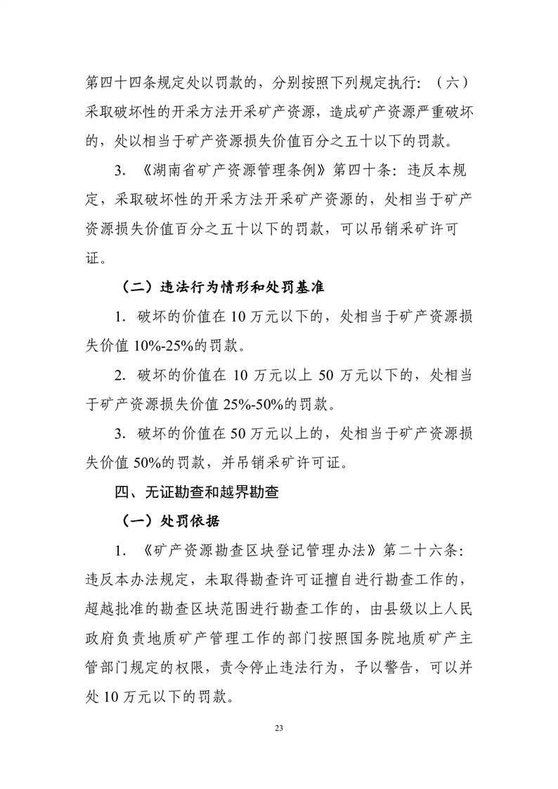
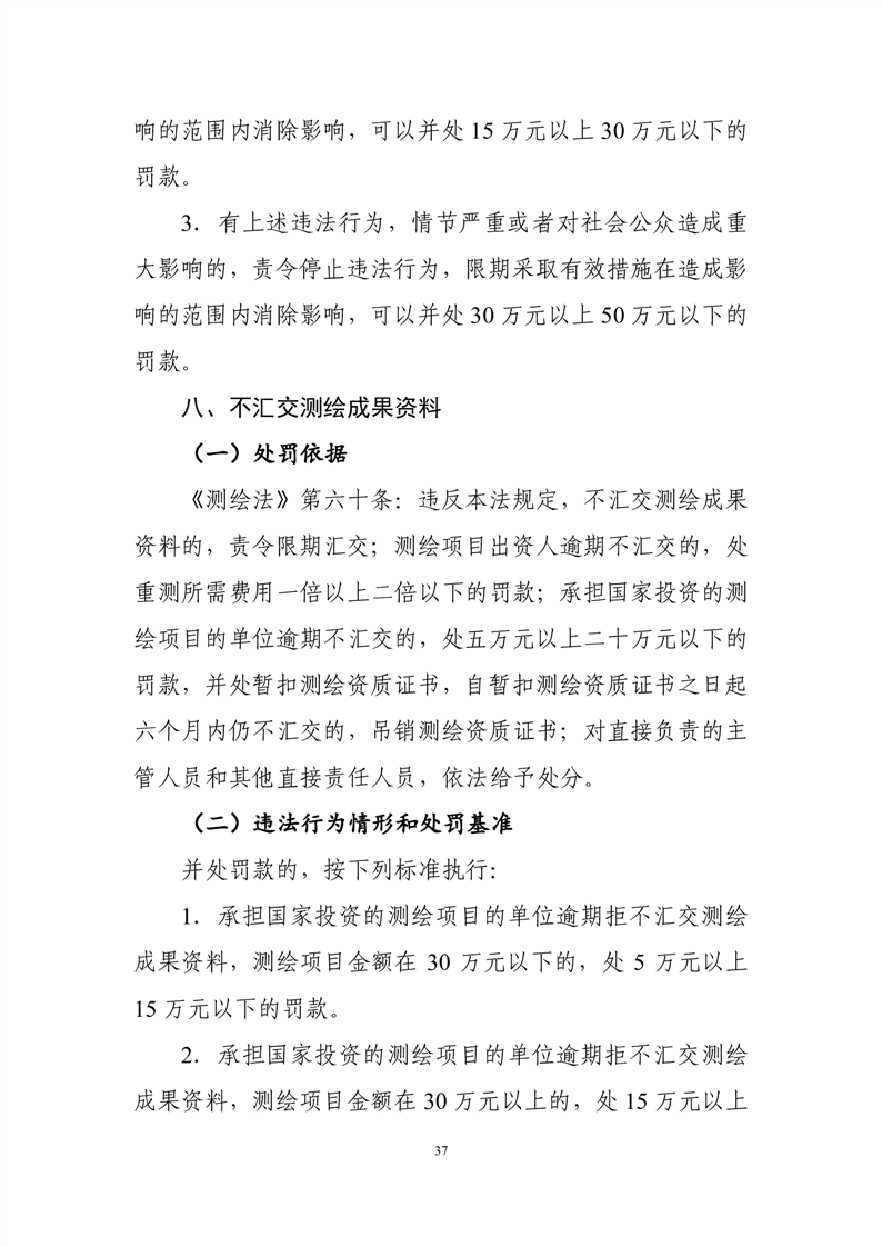
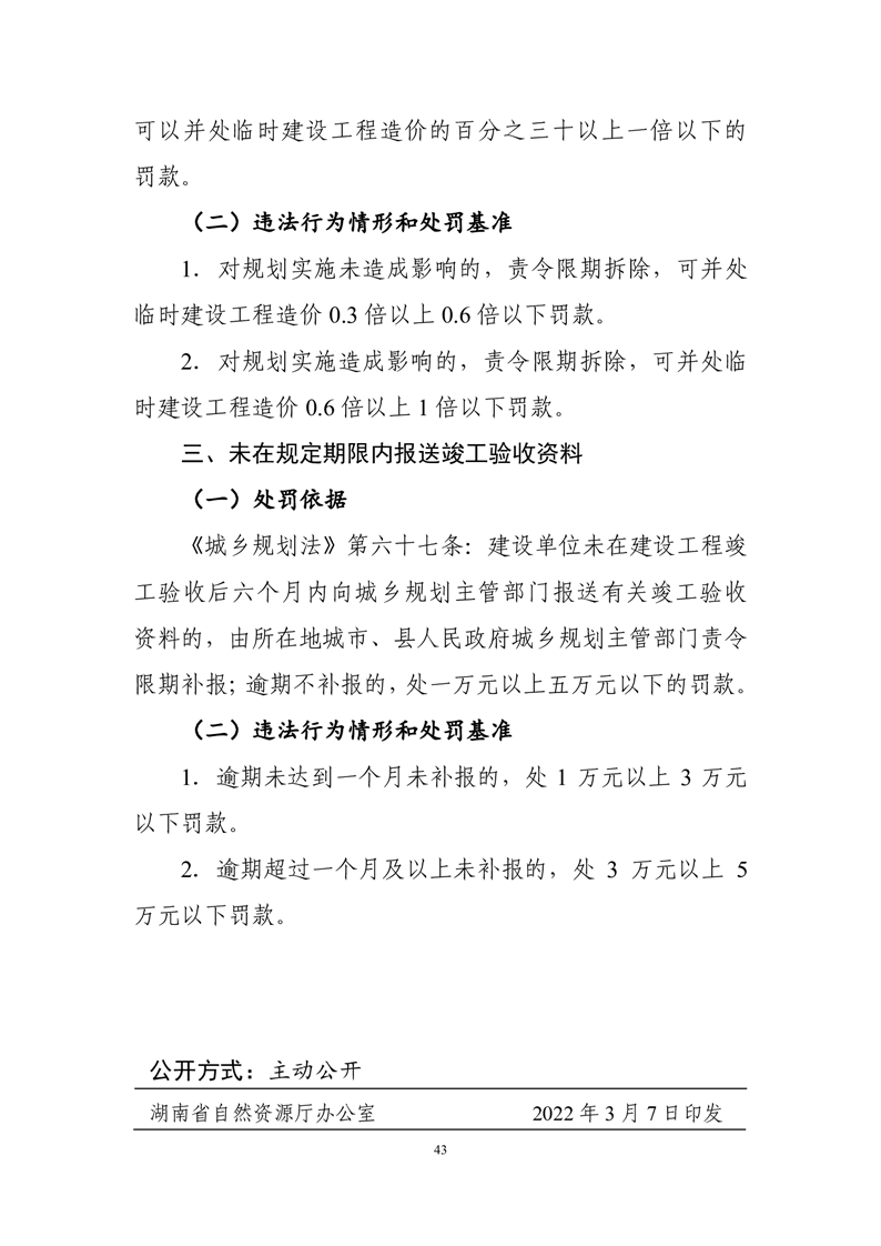
湘阴县人民政府 自然资源局
政府信息公开
政府信息公开指南
法定主动公开内容
机构概况
公告公示
规划计划
人事信息
地质灾害
禁毒专栏
政务服务
财政预决算
不动产公示平台
信息公开年度报告
依 申 请公 开
湖南省自然资源厅关于印发《自然资源行政处罚裁量权办法》的通知
来源: 湘阴县自然资源局
发布时间: 2025-06-06 08:57
浏览次数:
1