归档时间:2020-08-07
当前位置:
首页
>
专题专栏
>
“一件事一次办”服务
>
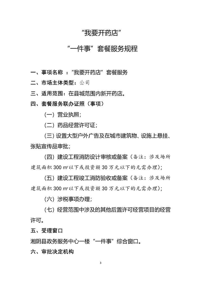
我要开药店
我要开药店”(公司)
来源:湘阴县最多跑一次改革办公室
2019-10-28 10:10
浏览量:
1
|
|
|
|