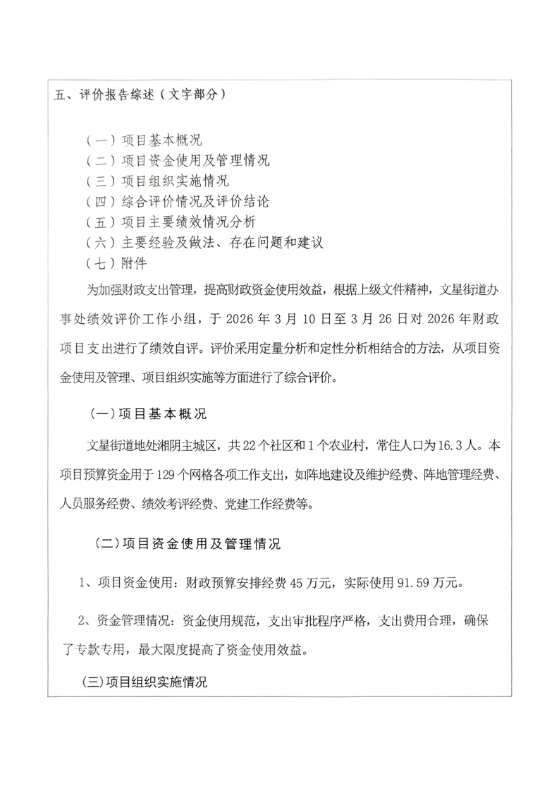
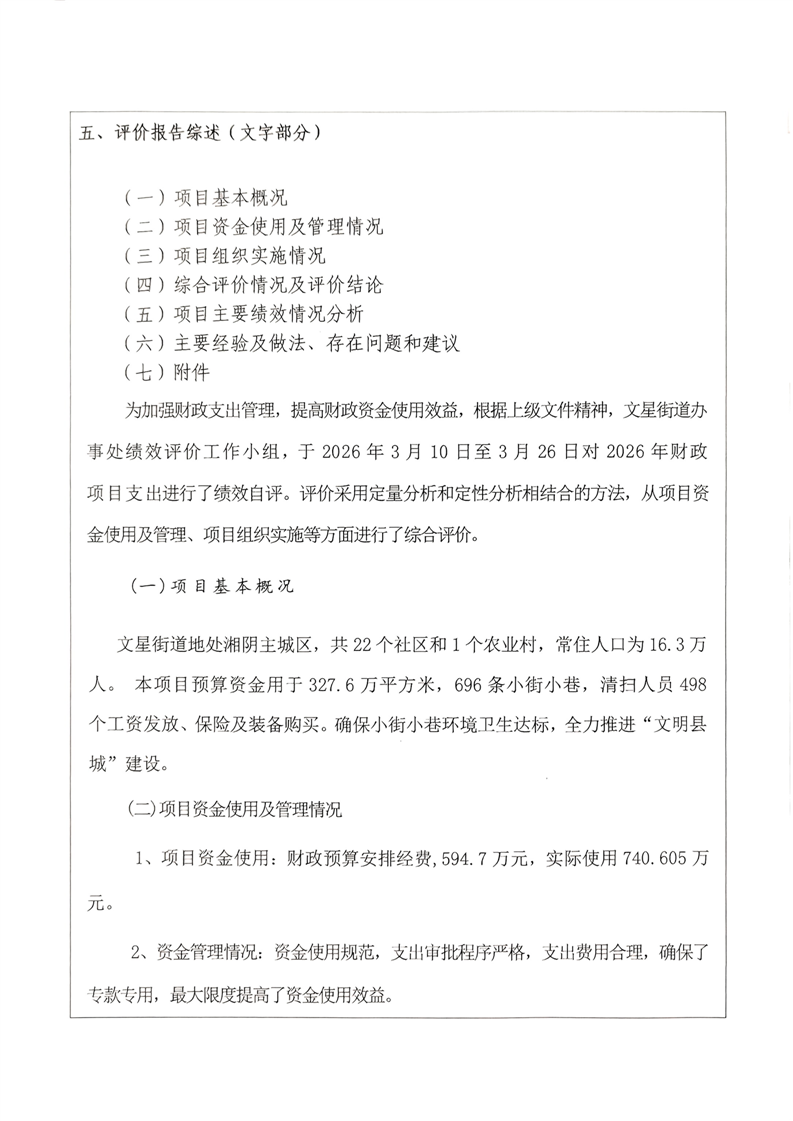
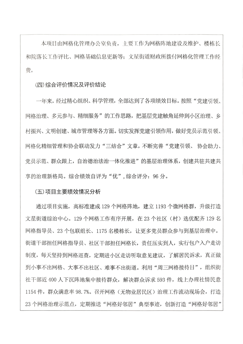
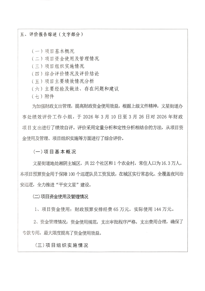
湘阴县人民政府
政府信息公开
2025年度-湘阴县文星街道办事处-整体支出绩效评价报告
来源: 文星街道办公室
发布时间: 2026-04-29 15:35
浏览次数:
1