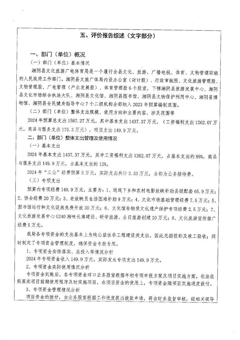
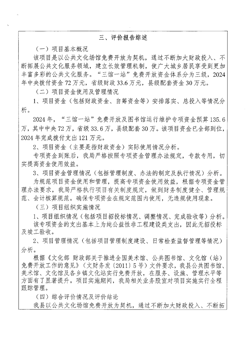
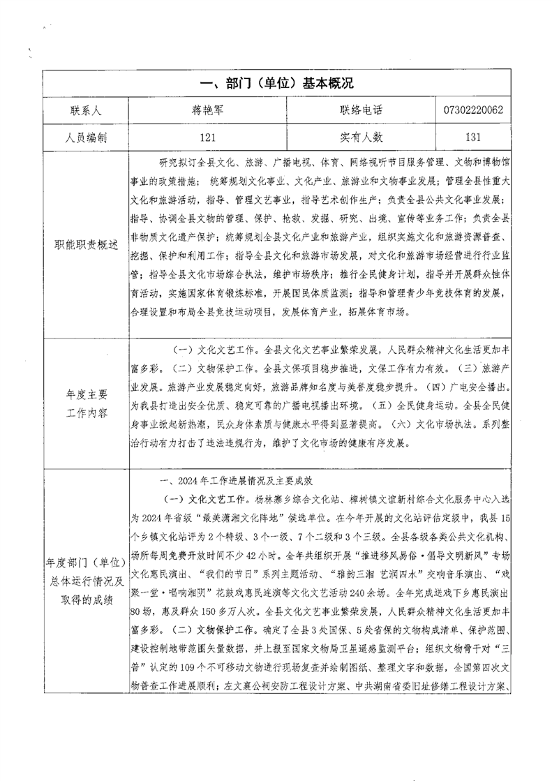
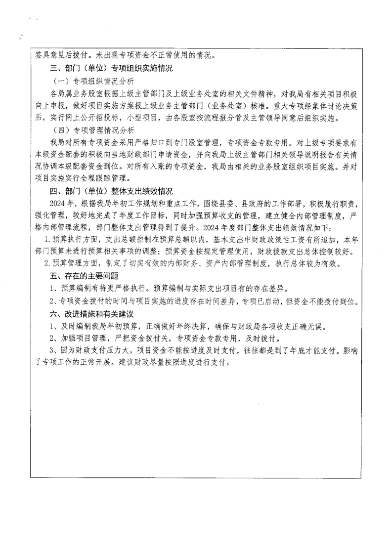
湘阴县人民政府
政府信息公开
2024年-湘阴县文化旅游广电体育局-财政预算资金绩效自评公开
来源: 湘阴县文旅广体局
发布时间: 2025-09-26 09:11
浏览次数:
1