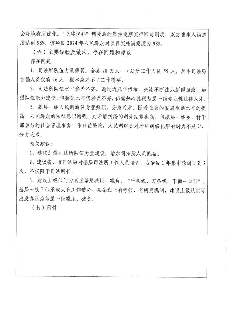
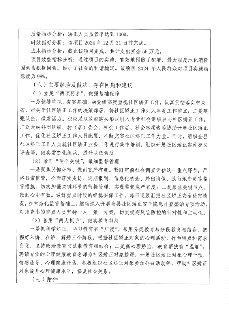
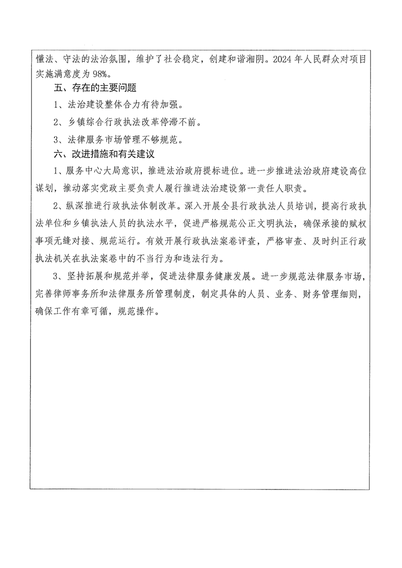
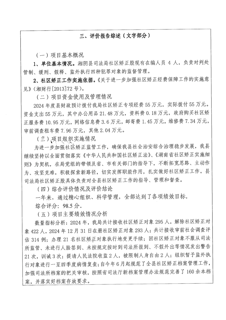
湘阴县人民政府
政府信息公开
2024年度-湘阴县司法局-绩效自评公开
来源: 湘阴县司法局
发布时间: 2025-09-26 10:37
浏览次数:
1