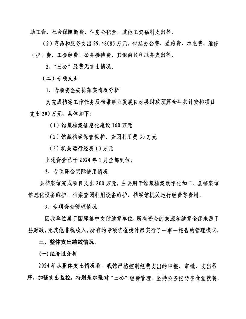
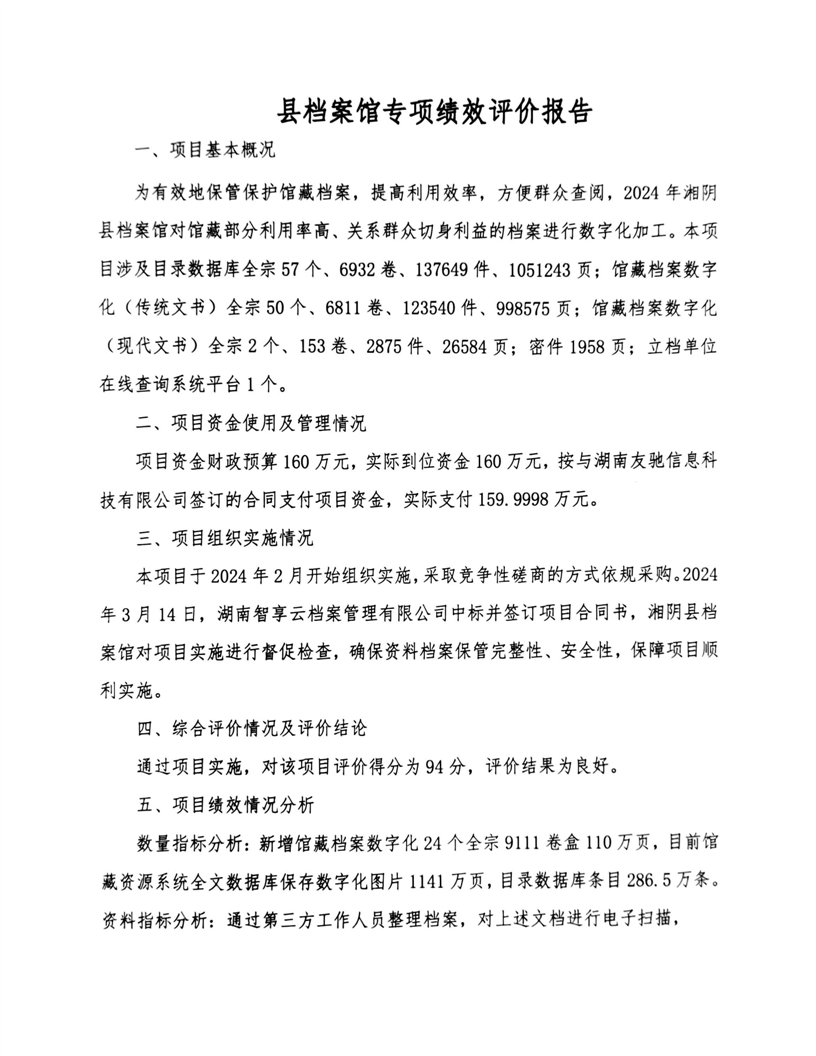
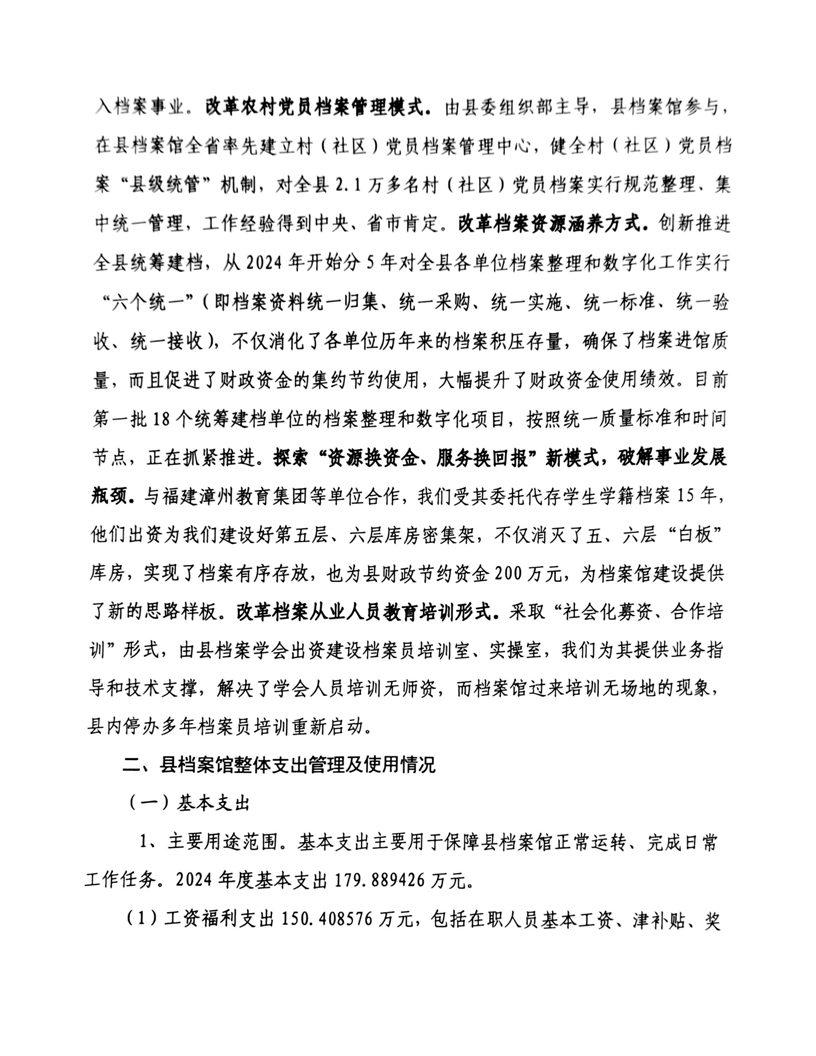
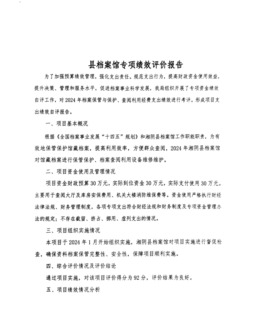
湘阴县人民政府
政府信息公开
2024年-湘阴县档案馆-财政预算资金绩效自评公开
来源: 湘阴县档案馆
发布时间: 2025-04-08 17:35
浏览次数:
1