湘阴县人民政府
政府信息公开
湘阴县民政局--2024年度--财政预算资金绩效自评公开
来源: 湘阴县民政局
发布时间: 2025-04-11 11:07
浏览次数:
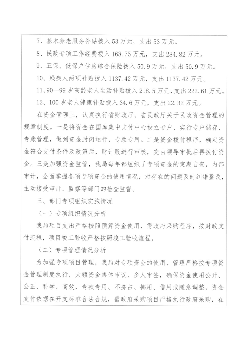
1