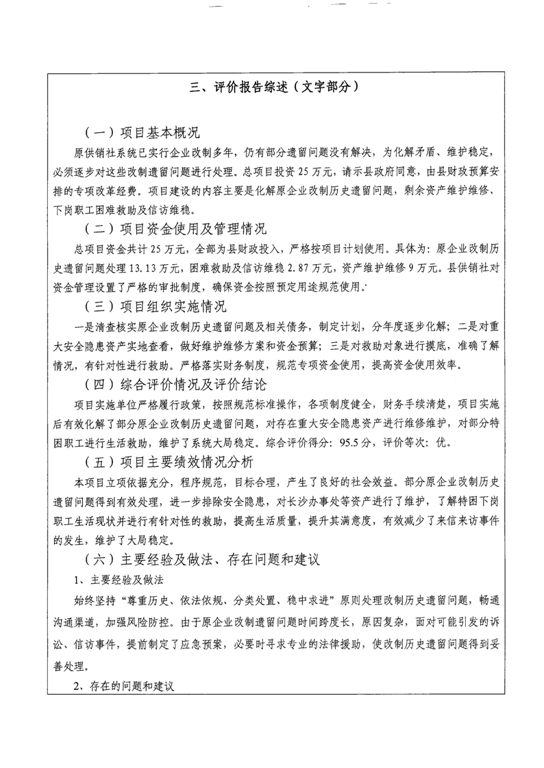
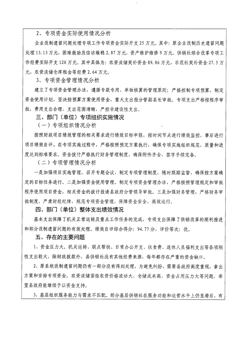
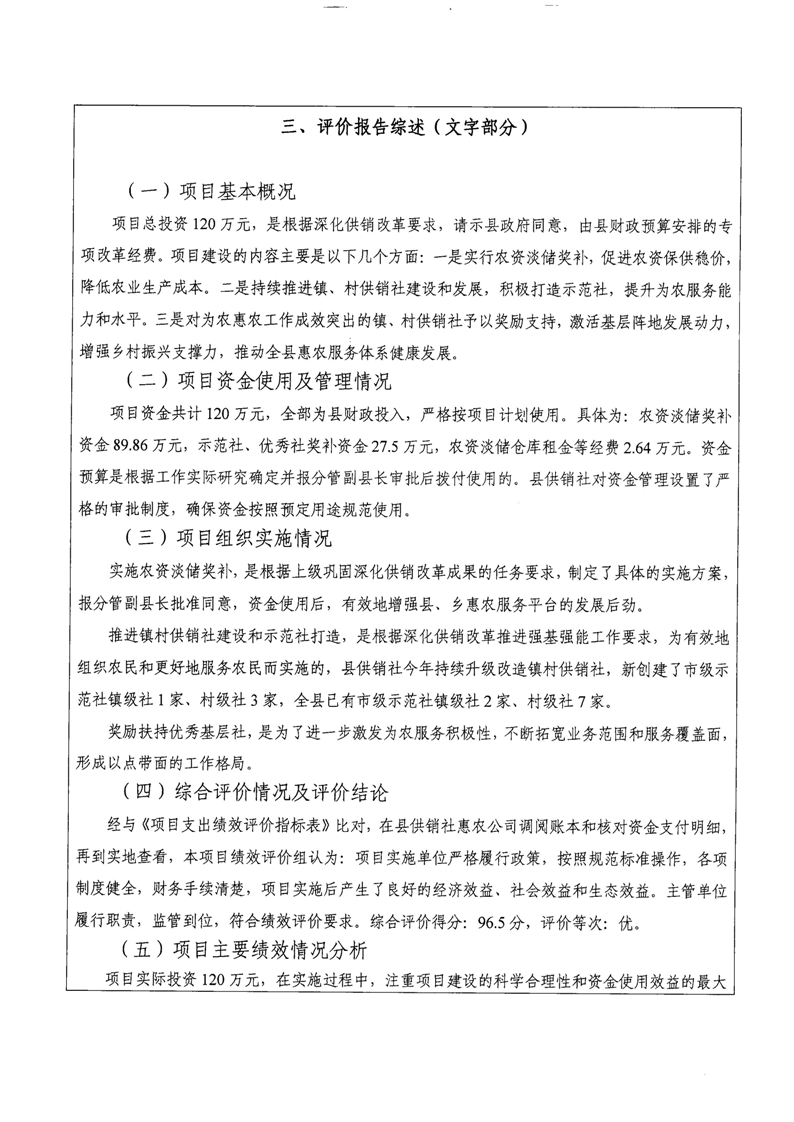
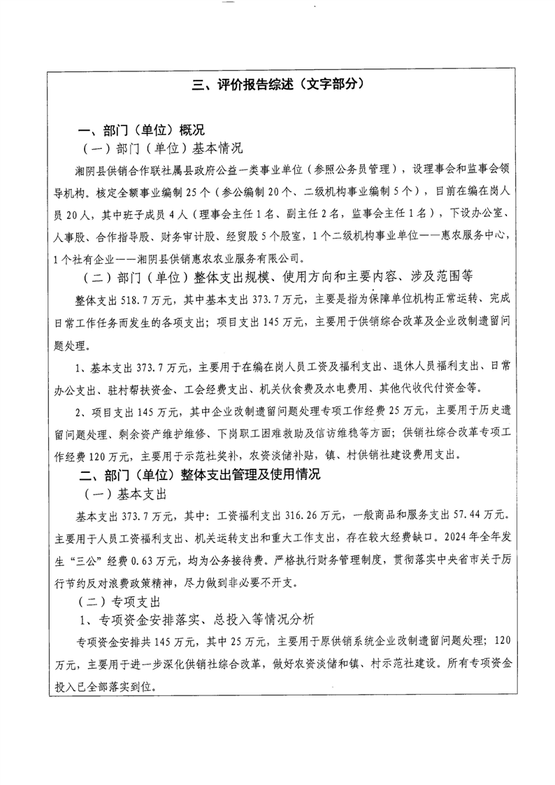
湘阴县人民政府
政府信息公开
湘阴县供销合作联社2024年整体支出及项目支出绩效自评报告
来源: 湘阴县供销社
发布时间: 2025-04-11 15:18
浏览次数:
1