湘阴县人民政府
政府信息公开
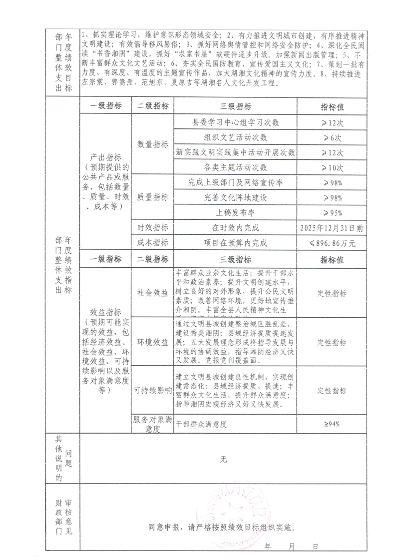
2025年-中共湘阴县委宣传部-整体支出预算绩效目标申报表
来源: 中共湘阴县委宣传部
发布时间: 2025-03-07 10:03
浏览次数:
1