湘阴县人民政府
政府信息公开
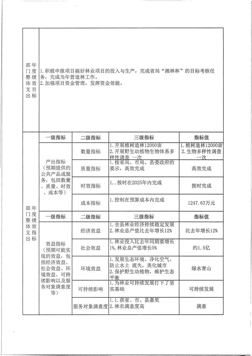
2025年-湘阴县林业局-绩效申报
来源: 湘阴县林业局
发布时间: 2025-03-07 08:43
浏览次数:
1