湘阴县人民政府
政府信息公开
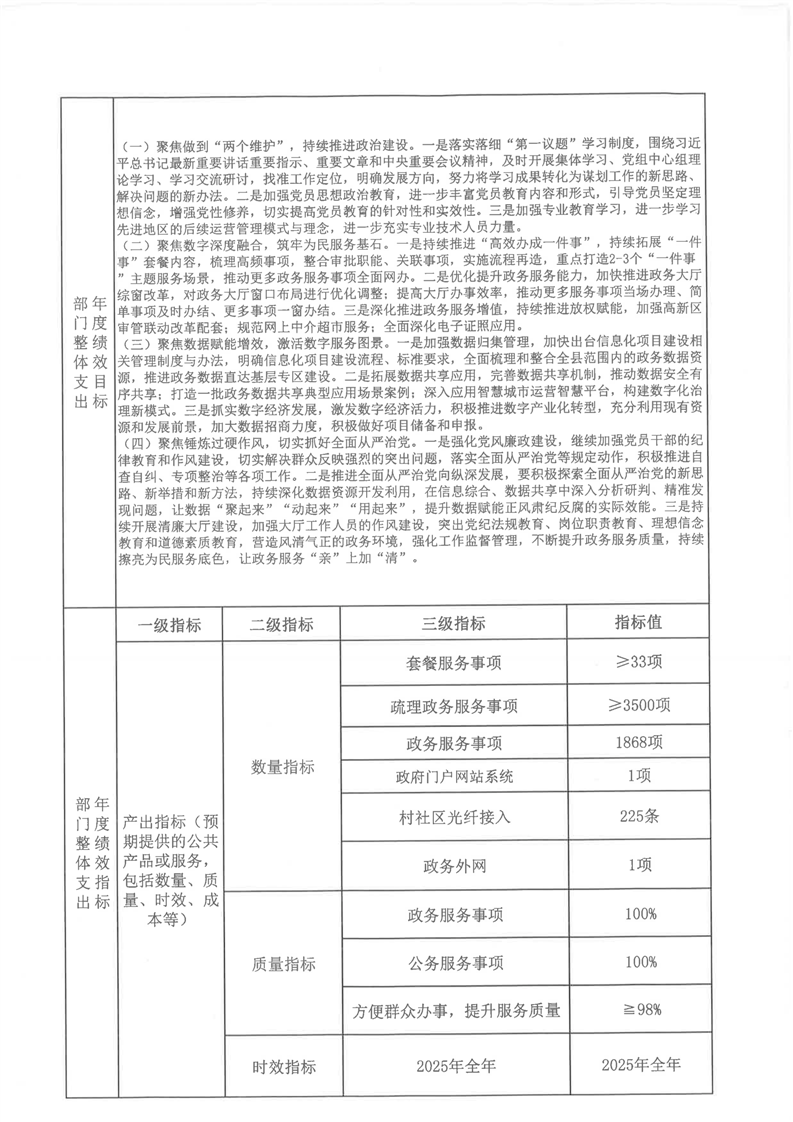
2025年-湘阴县数据局-绩效目标申报表公开
来源: 湘阴县数据局
发布时间: 2025-03-06 15:53
浏览次数:
1