湘阴县人民政府
政府信息公开
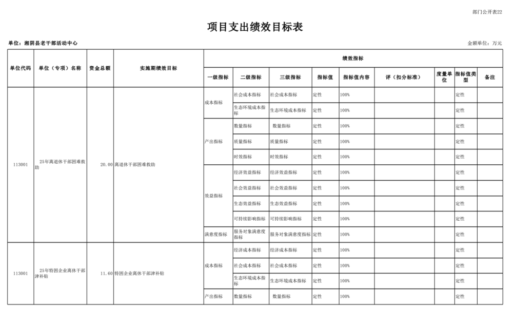
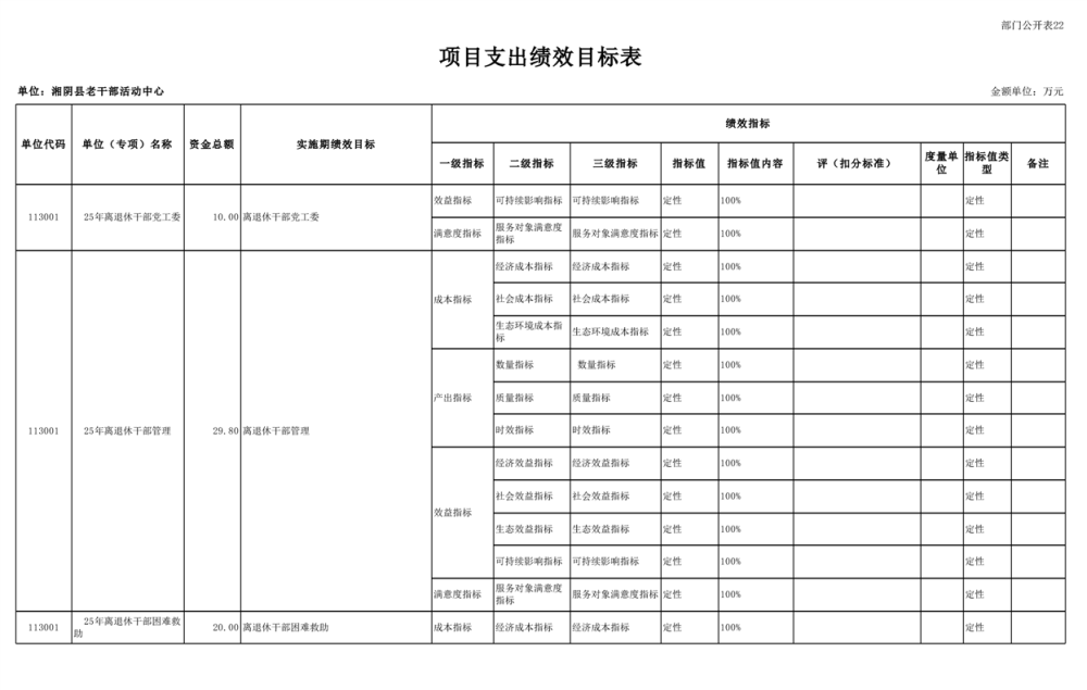
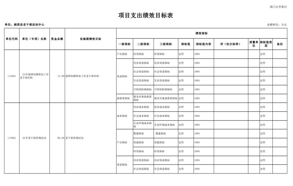
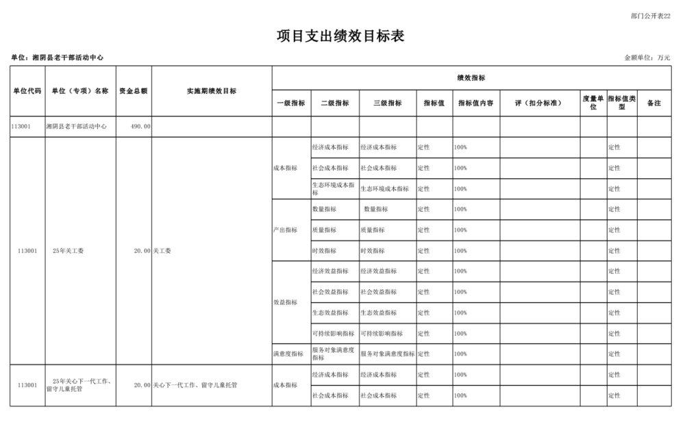
2025年-湘阴县老干部活动中心-部门预算
来源: 湘阴县老干部活动中心
发布时间: 2025-01-20 11:17
浏览次数:
1