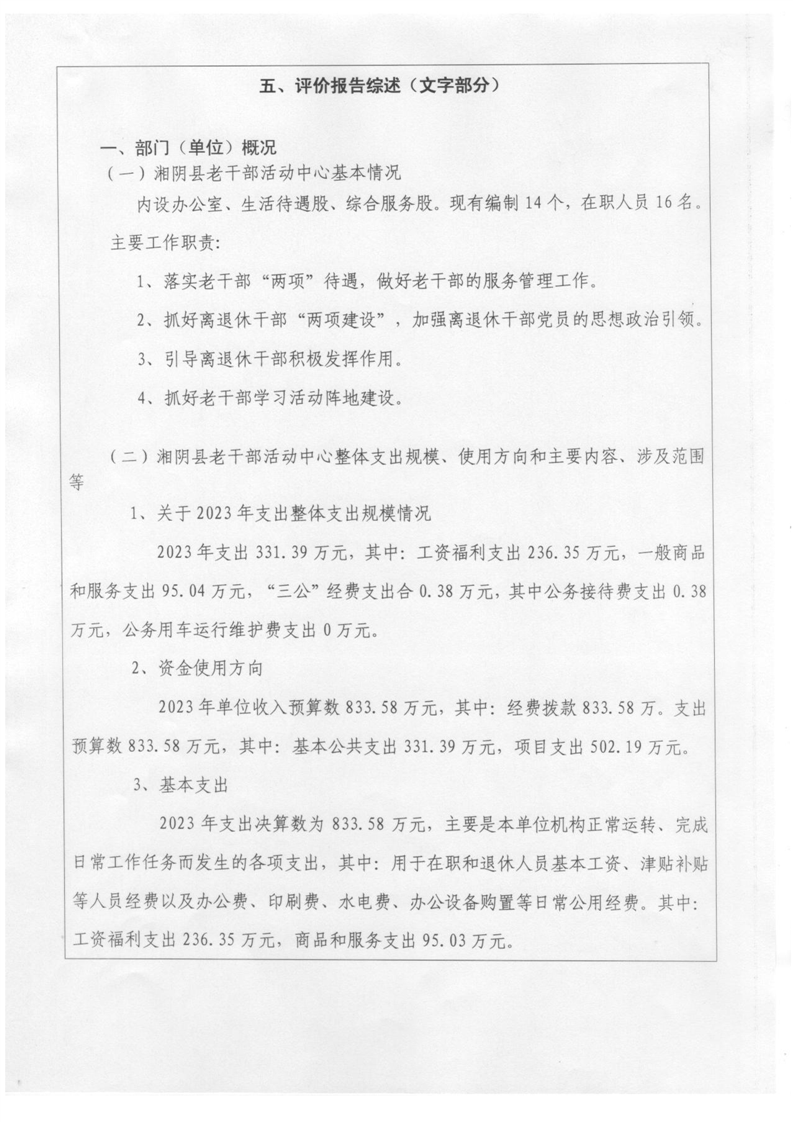
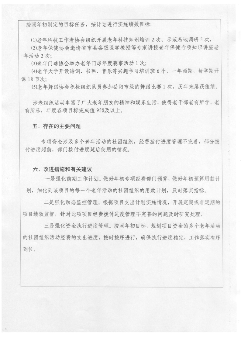
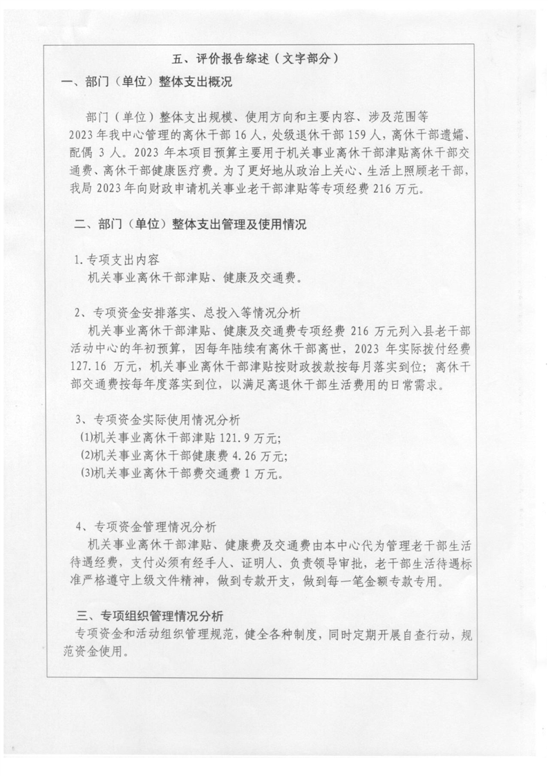
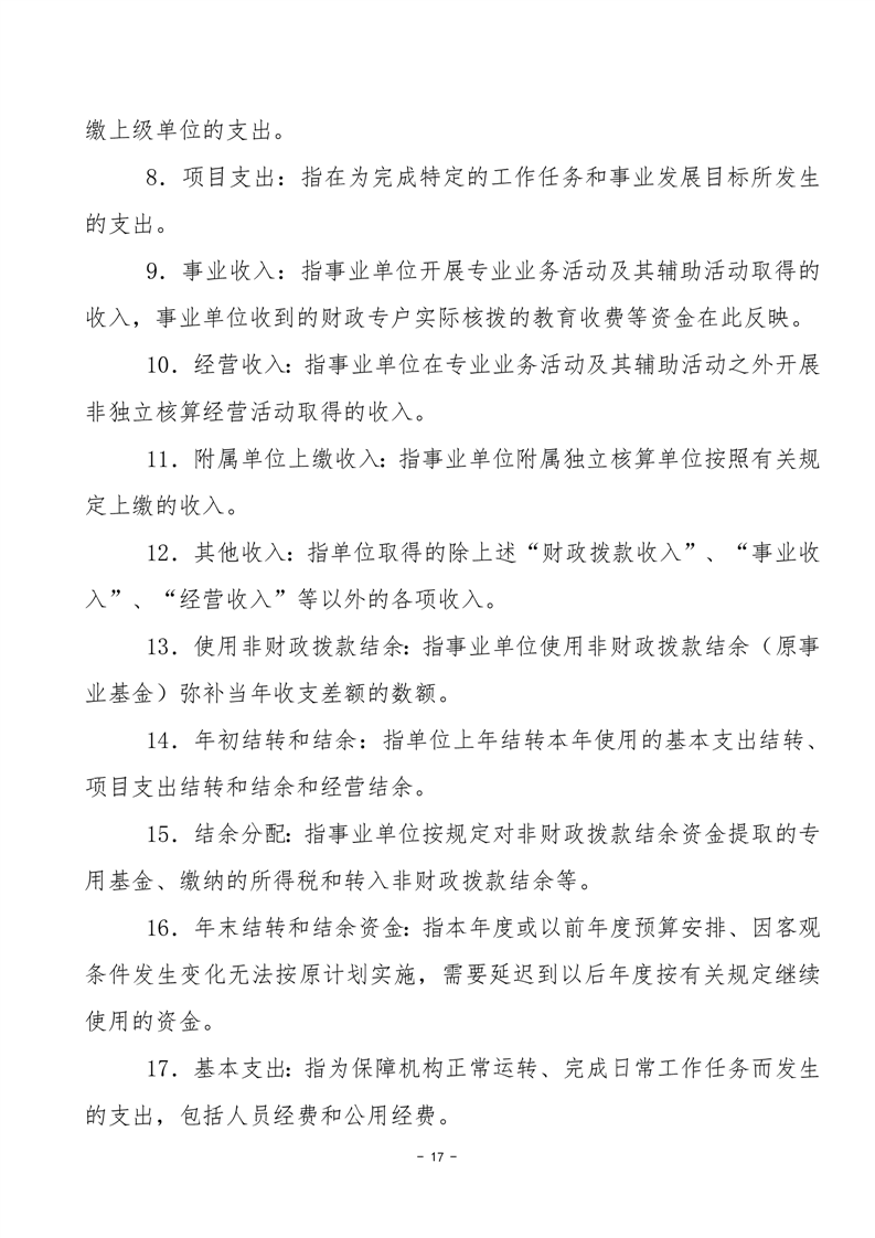
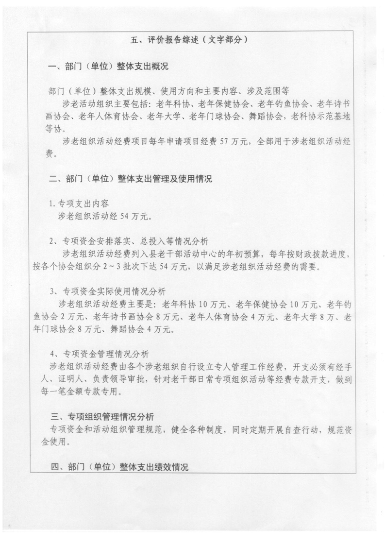
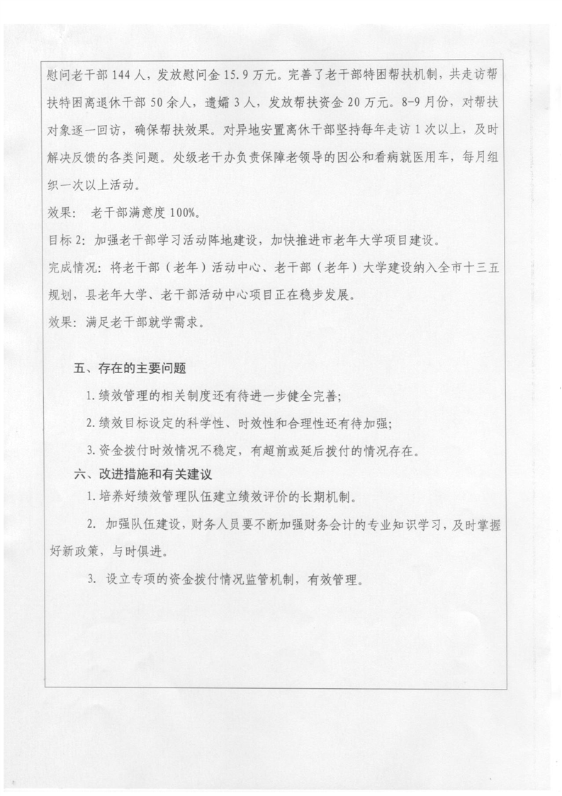
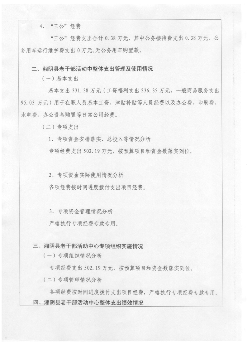
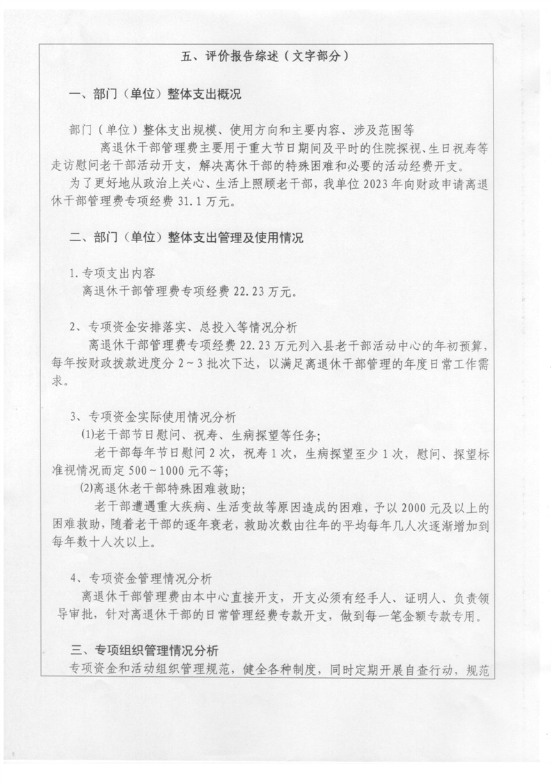
湘阴县人民政府
政府信息公开
2023年-湘阴县老干部活动中心-部门决算
来源: 湘阴县老干部活动中心
发布时间: 2024-08-15 19:08
浏览次数:
1