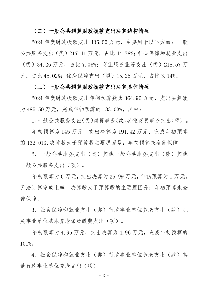
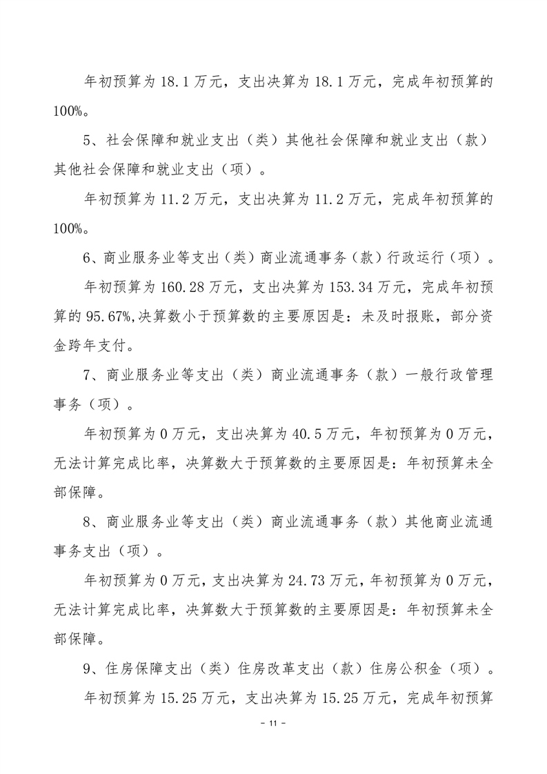
湘阴县人民政府
政府信息公开
2024年度-湘阴县供销合作联社-部门决算
来源: 湘阴县供销社
发布时间: 2025-07-23 11:29
浏览次数:
1