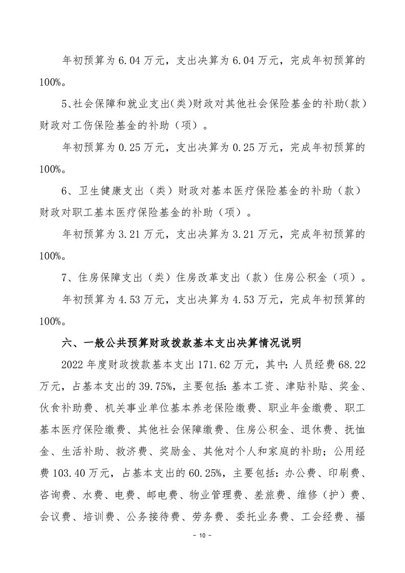
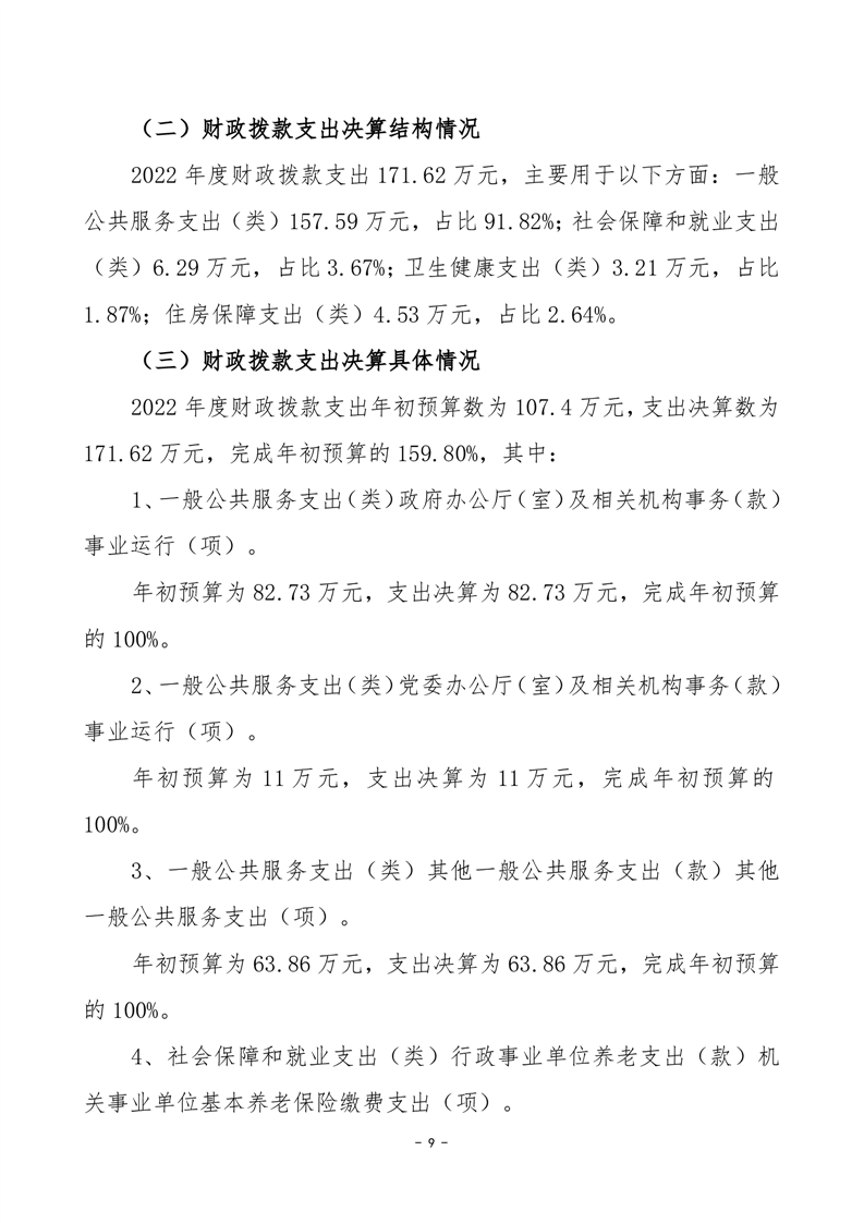
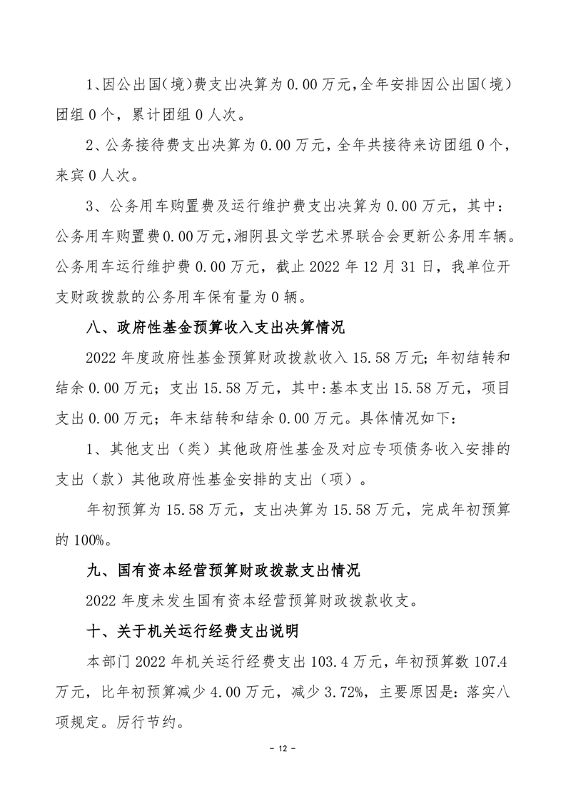
湘阴县人民政府
政府信息公开
湘阴县文学艺术界联合会-2022年度-决算公开
来源: 湘阴县文联办公室
发布时间: 2023-08-07 11:19
浏览次数:
1