湘阴县人民政府
政府信息公开
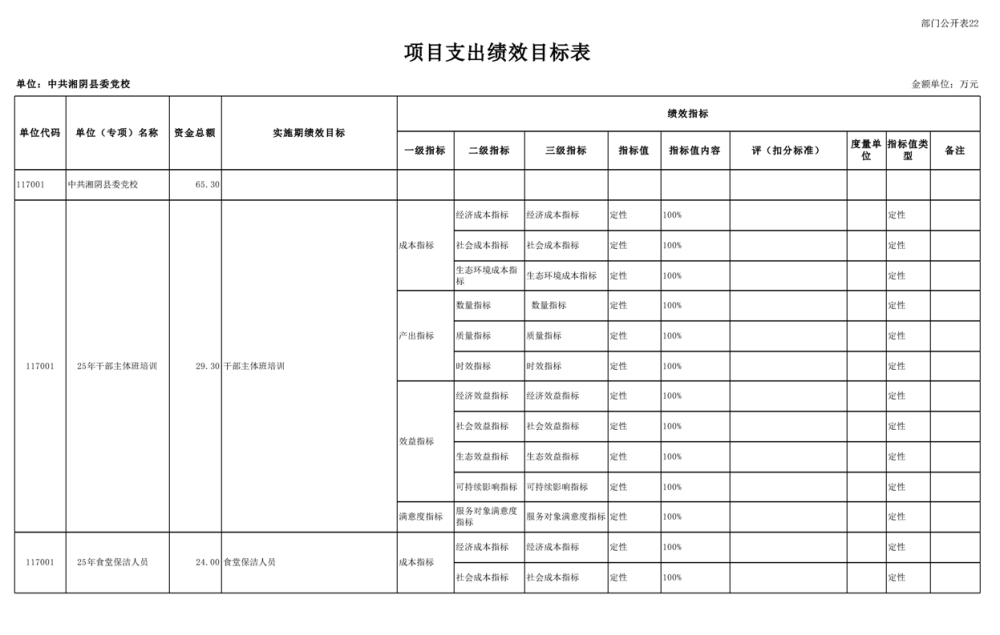
2025年-中共湘阴县委党校-预算公开
来源: 中共湘阴县委党校
发布时间: 2025-01-20 18:00
浏览次数:
1