湘阴县人民政府
政府信息公开
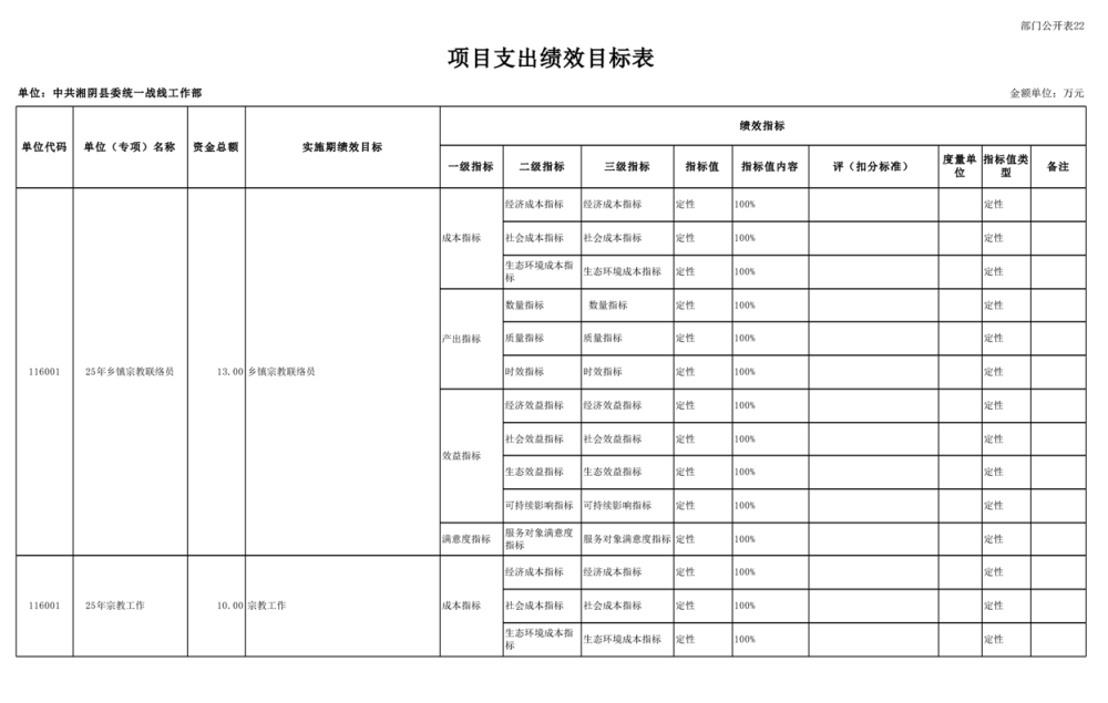
2025年-中共湘阴县委统一战线工作部-预算公开
来源: 湘阴县委统战部
发布时间: 2025-01-20 12:25
浏览次数:
1