湘阴县人民政府
政府信息公开
2025年度中共湘阴县委机构编制委员会办公室预算公开
来源: 中共湘阴县委机构编制委员会办公室
发布时间: 2025-05-15 15:31
浏览次数:
1
县委编办—2025年整体支出预算绩效目标申报表.xls
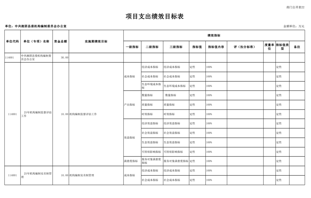
县委编办—2025年项目支出预算绩效目标申报表.xlsx