湘阴县人民政府
政府信息公开
2024年-中共湘阴县委组织部-决算公开
来源: 中共湘阴县委组织部
发布时间: 2025-07-23 16:16
浏览次数:
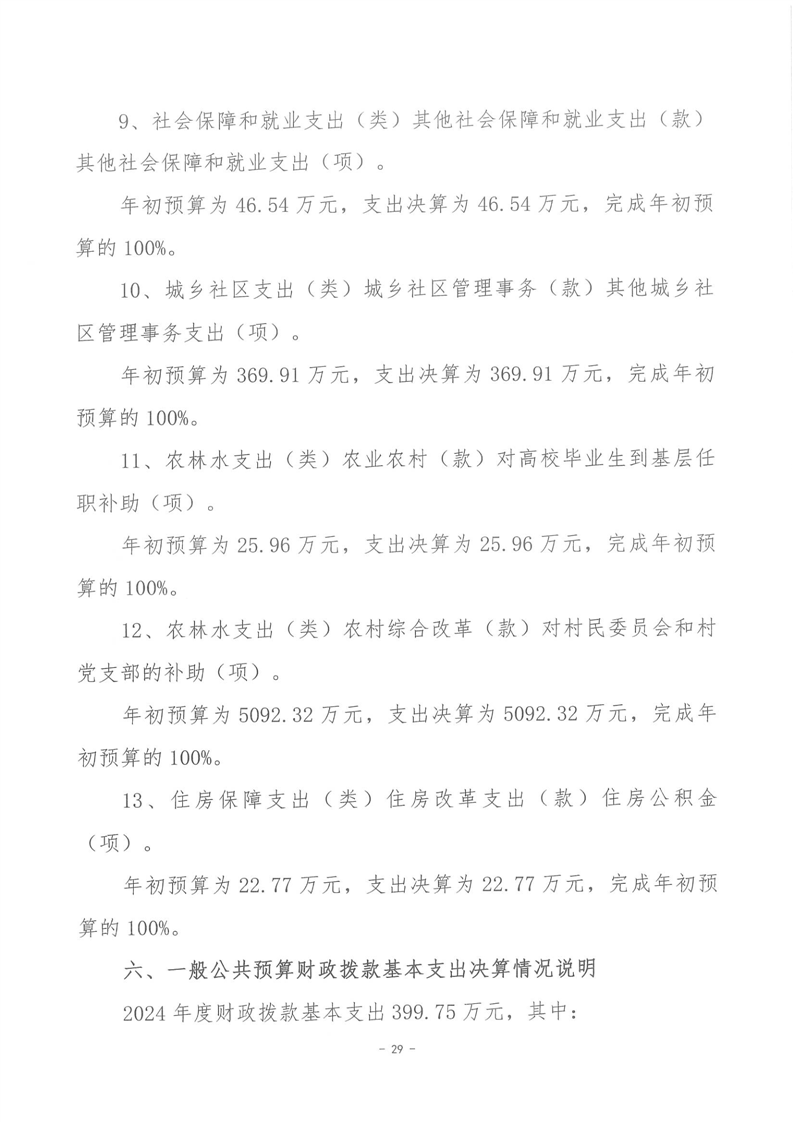
1