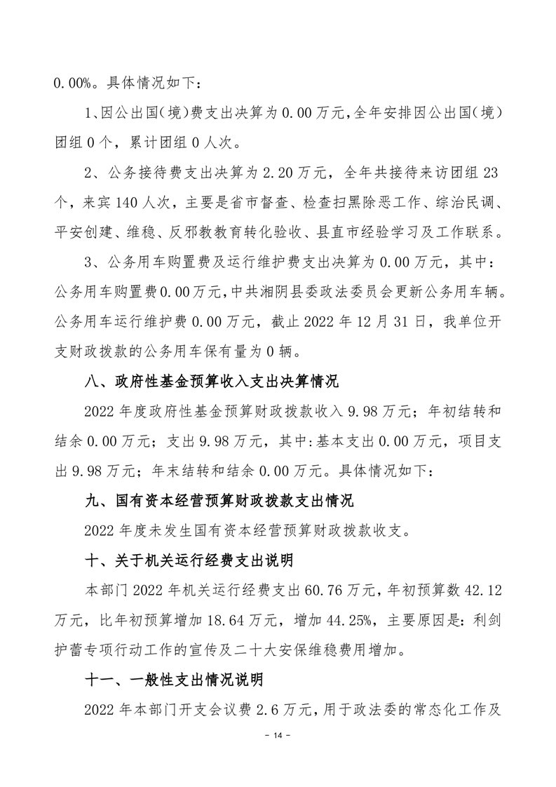
湘阴县人民政府
政府信息公开
中共湘阴县委政法委员会—2022年度—部门决算
来源: 政法委
发布时间: 2023-08-10 16:10
浏览次数:
1