湘阴县人民政府
政府信息公开
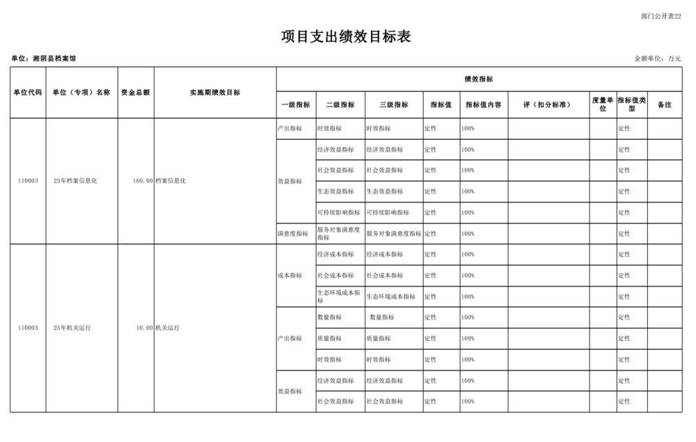
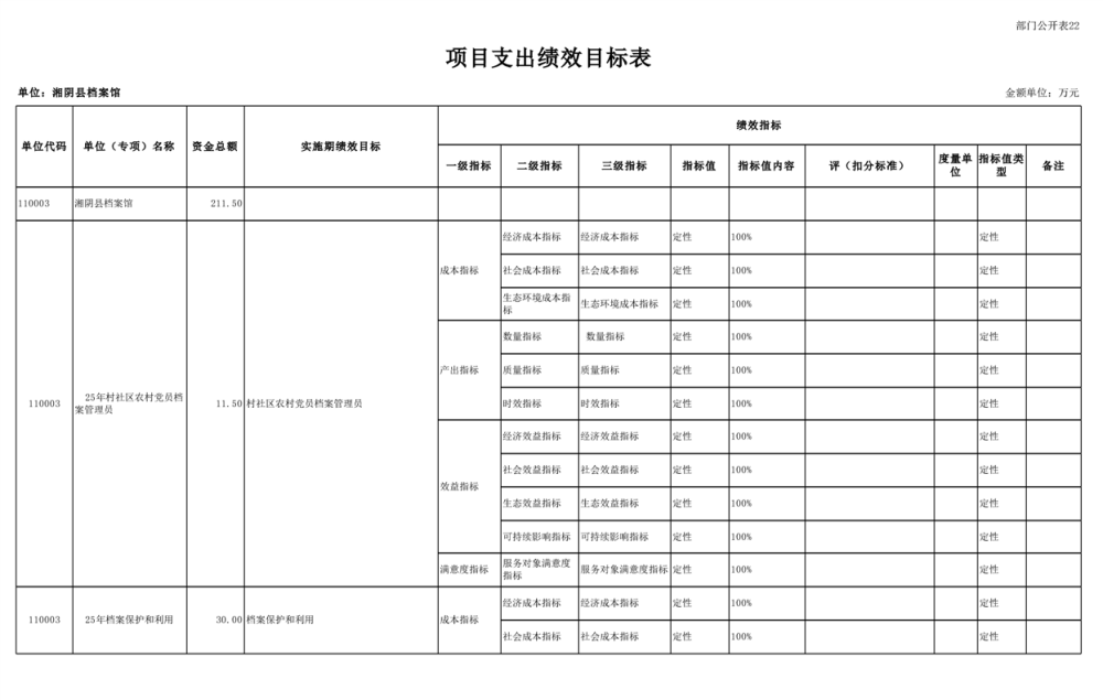
湘阴县档案馆-2025年-预算公开
来源: 湘阴县档案馆
发布时间: 2025-01-16 17:21
浏览次数:
1