当前位置:
首页
>
政府信息公开
>
政府信息公开目录
>
其他单位
>
市场建设服务中心
>
规划计划
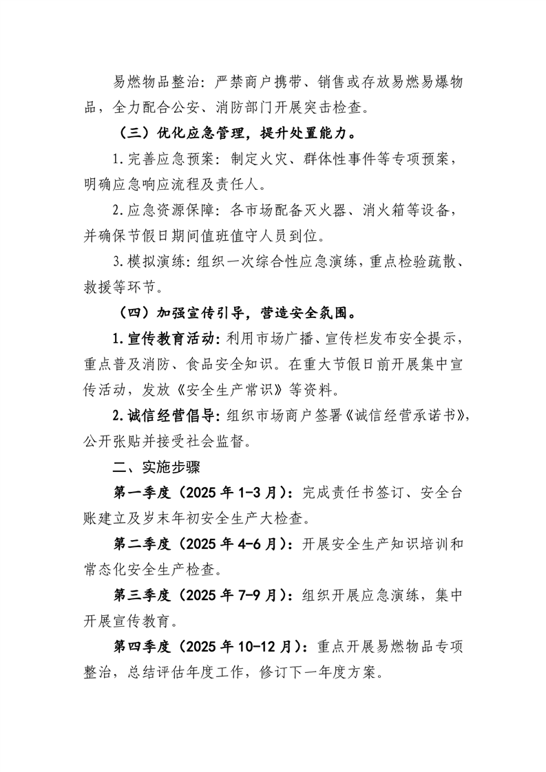
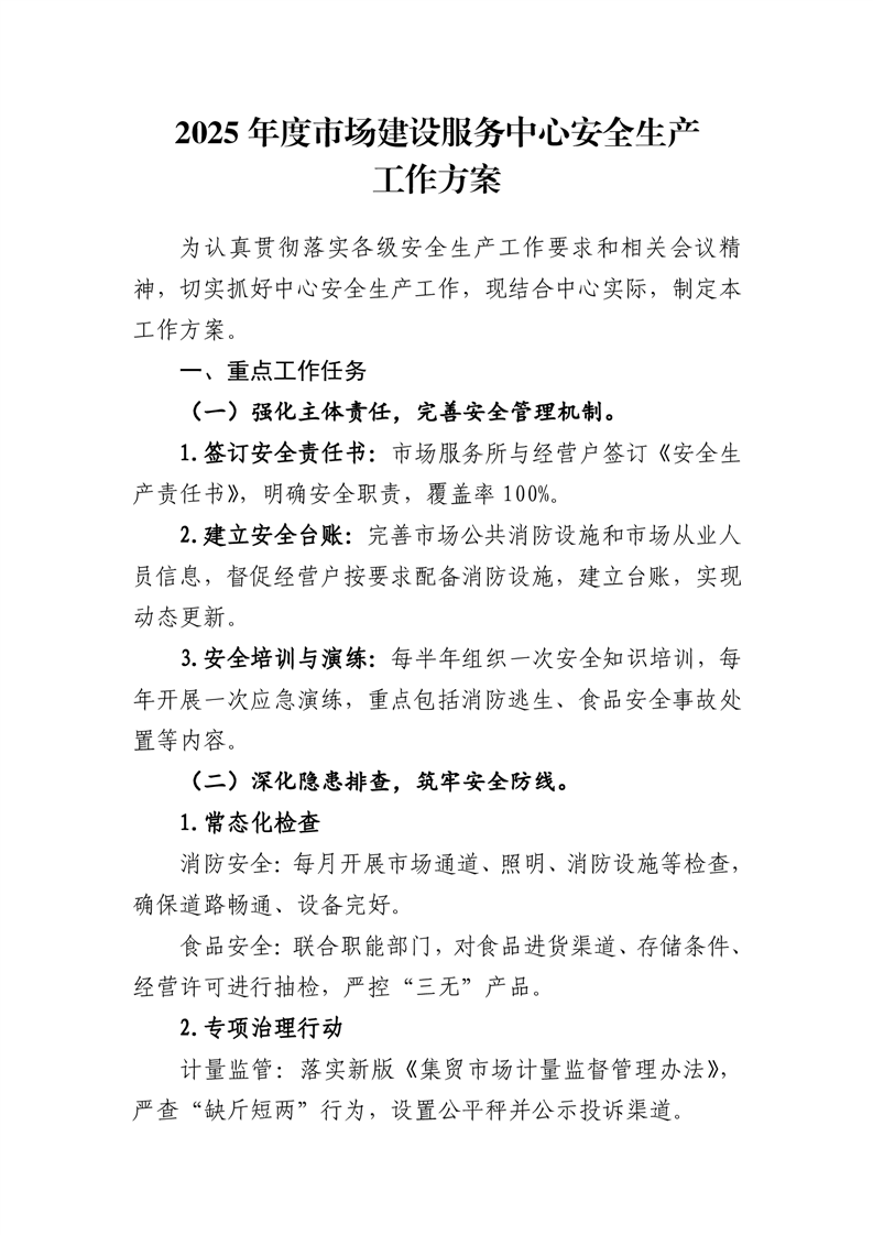
关于印发2025年度安全生产工作方案
来源:湘阴县市场建设服务中心
2025-07-14 09:23
浏览量:
1
|
|
|
|