湘阴县人民政府 石塘镇
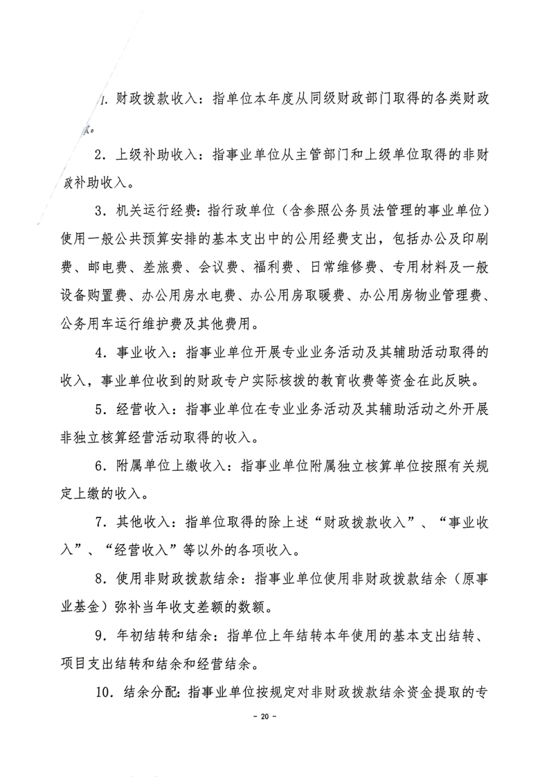
政府信息公开
政府信息公开指南
法定主动公开内容
乡镇概况
部门文件
通知公告
工作规划
人事信息
财政预决算
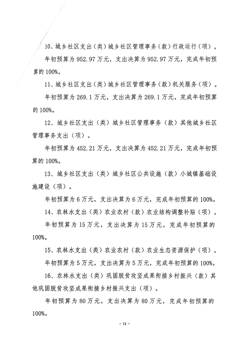
信息公开年度报告
依 申 请公 开
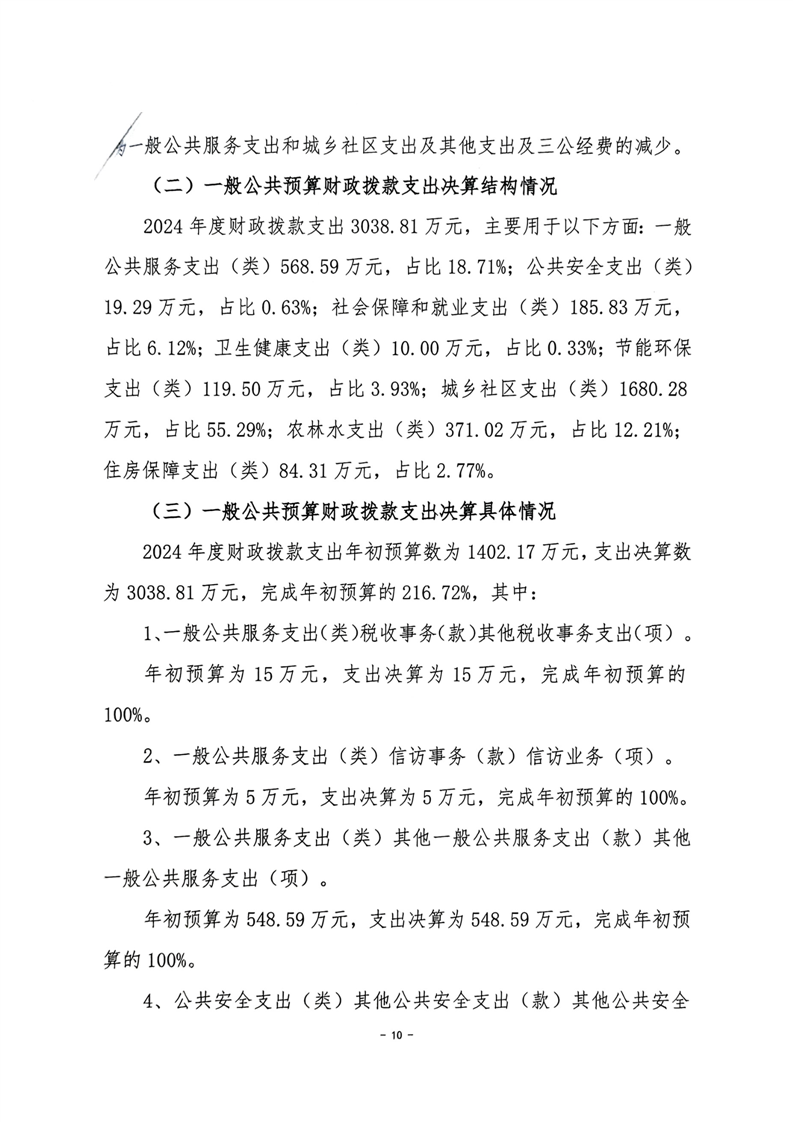
2024年度湘阴县石塘镇人民政府部门决算
来源: 湘阴县石塘镇人民政府
发布时间: 2025-07-23 11:33
浏览次数:
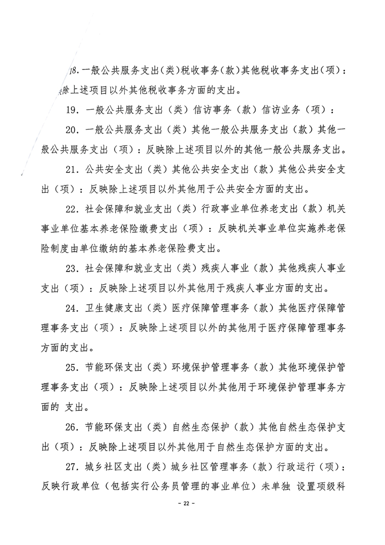
1