湘阴县人民政府 洋沙湖镇
政府信息公开
政府信息公开指南
法定主动公开内容
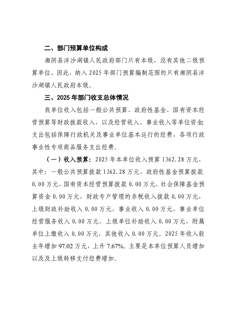
乡镇概况
部门文件
工作规划
人事信息
财政预决算
信息公开年度报告
依 申 请公 开
2025年-湘阴县洋沙湖镇人民政府-部门预算
来源: 洋沙湖
发布时间: 2025-05-16 09:11
浏览次数:
1