湘阴县人民政府 洋沙湖镇
政府信息公开
政府信息公开指南
法定主动公开内容
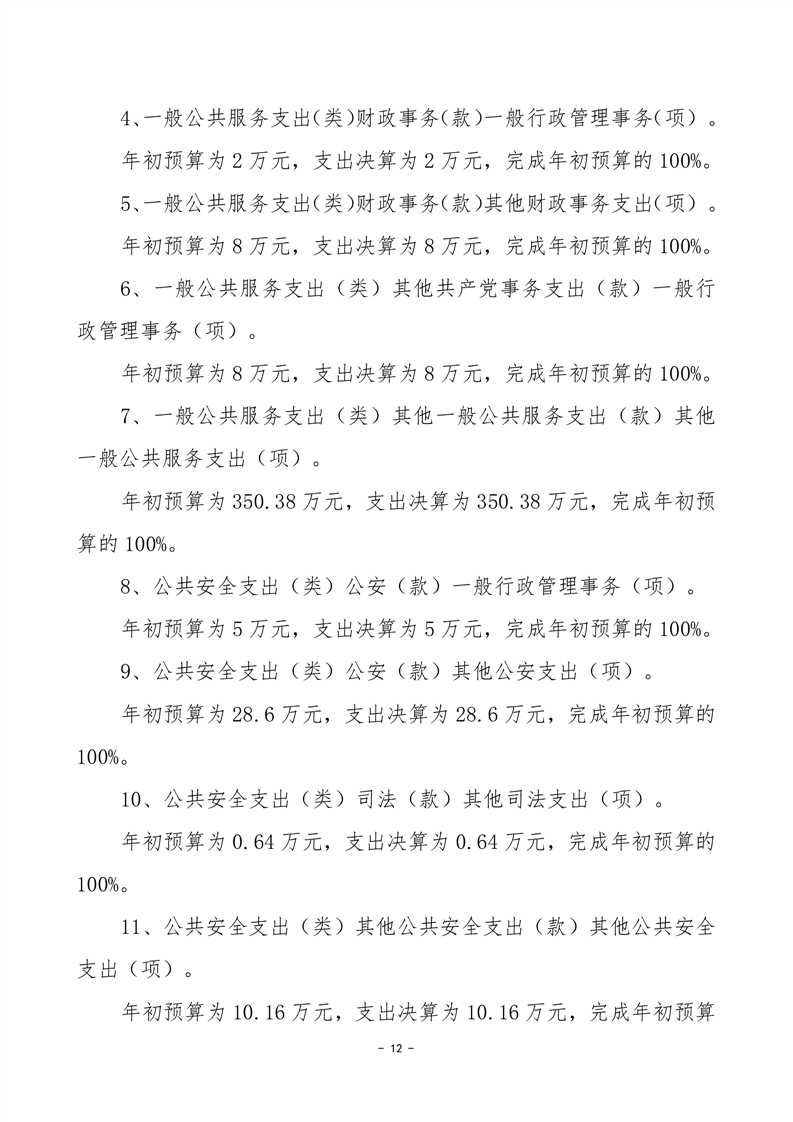
乡镇概况
部门文件
工作规划
人事信息
财政预决算
信息公开年度报告
依 申 请公 开
2023年-湘阴县洋沙湖镇人民政府-部门决算
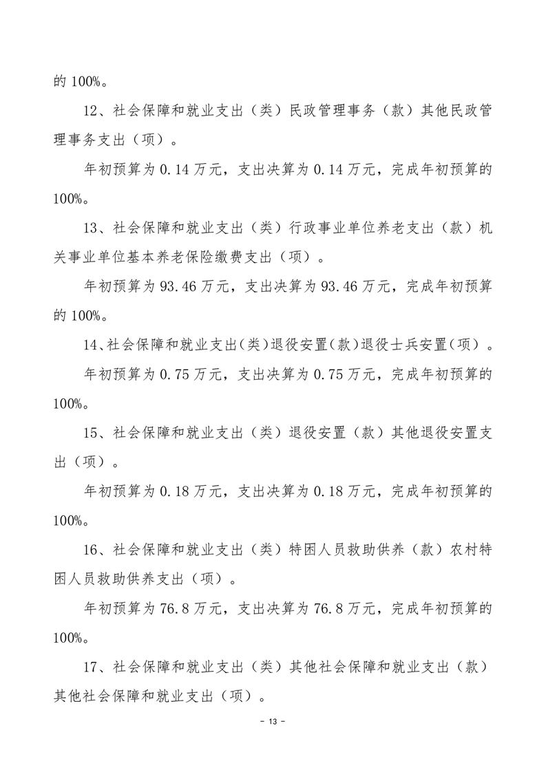
来源: 湘阴县洋沙湖镇人民政府
发布时间: 2024-08-15 16:11
浏览次数:
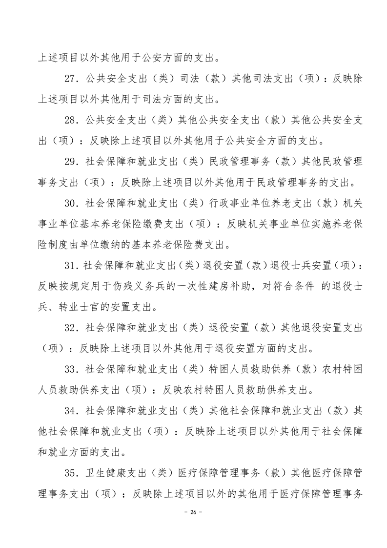
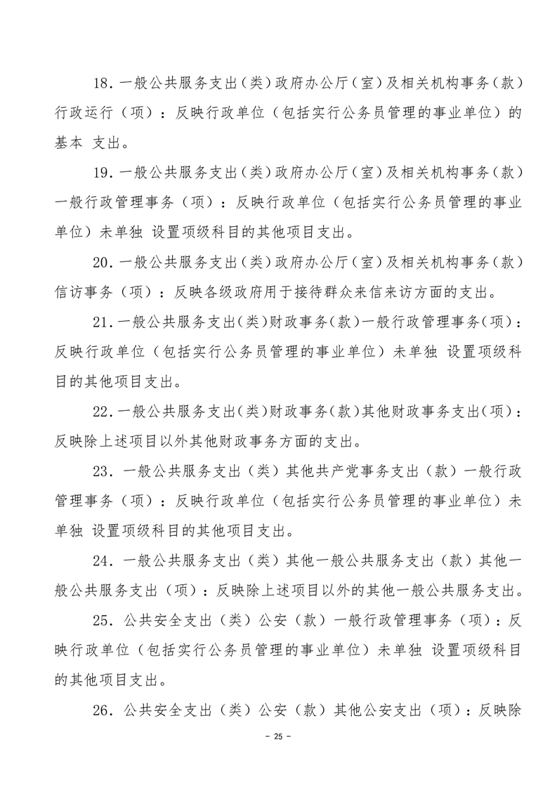
1