湘阴县人民政府 杨林寨乡
政府信息公开
政府信息公开指南
法定主动公开内容
乡镇概况
部门文件
规划计划
人事公开
财政预决算
信息公开年度报告
依 申 请公 开
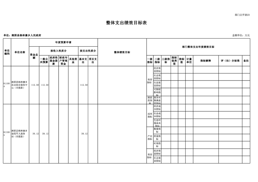
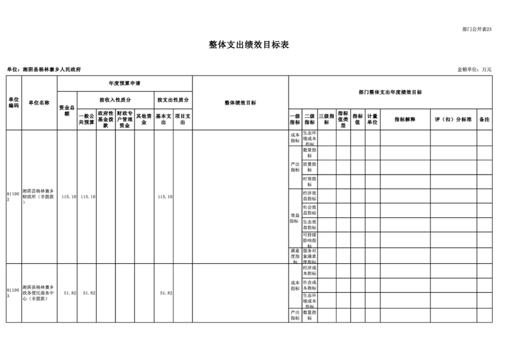
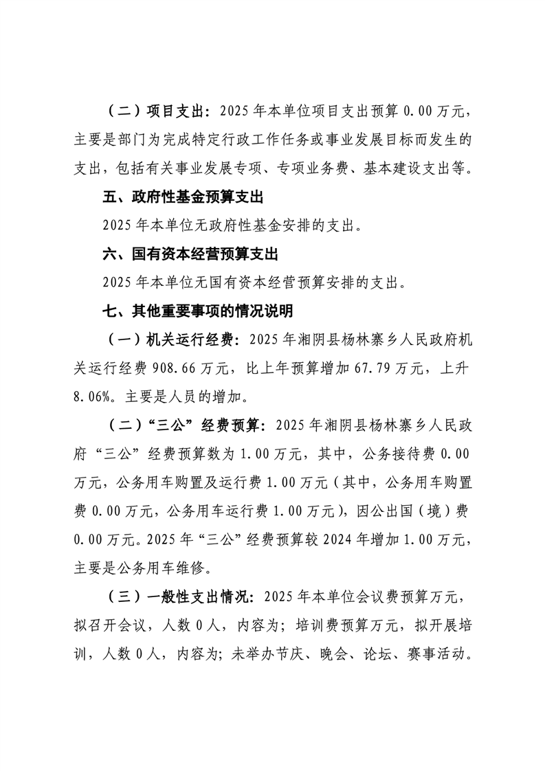
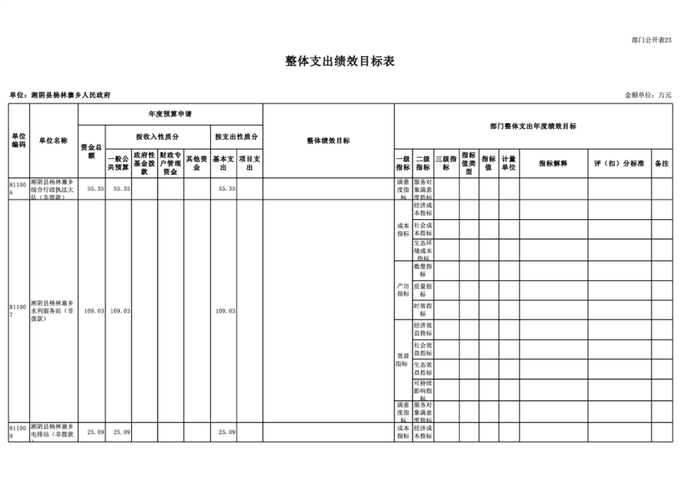
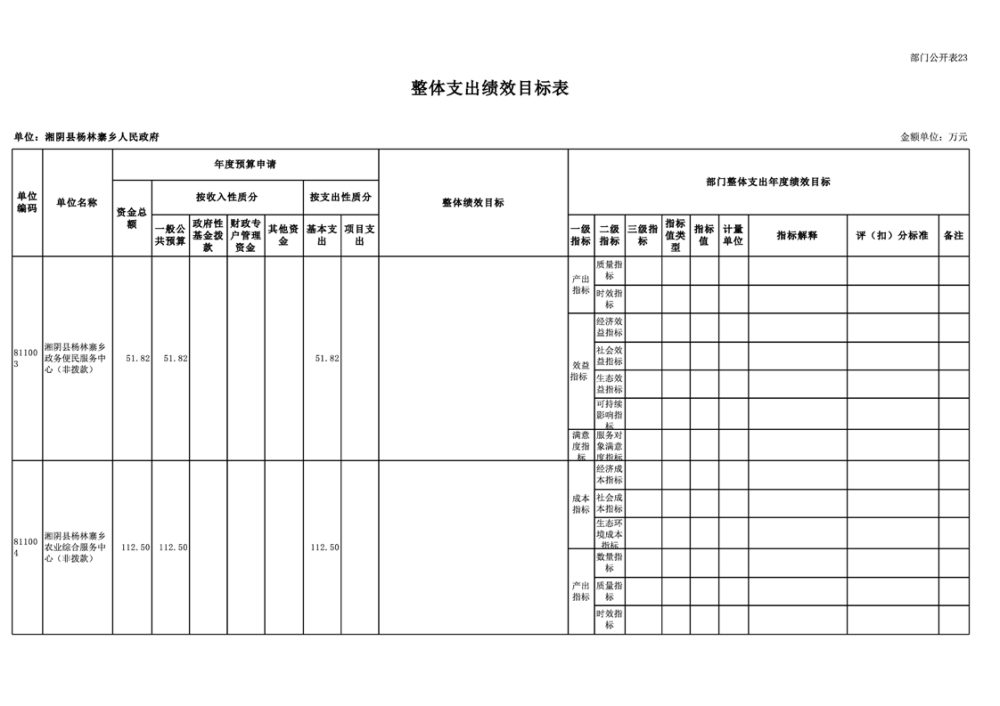
2025年-湘阴县杨林寨乡人民政府-部门预算
来源: 杨林寨乡
发布时间: 2025-04-01 16:29
浏览次数:
1