湘阴县人民政府 新泉镇
政府信息公开
政府信息公开指南
法定主动公开内容
乡镇概况
部门文件
规划计划
人事公开
财政预决算
信息公开年度报告
依 申 请公 开
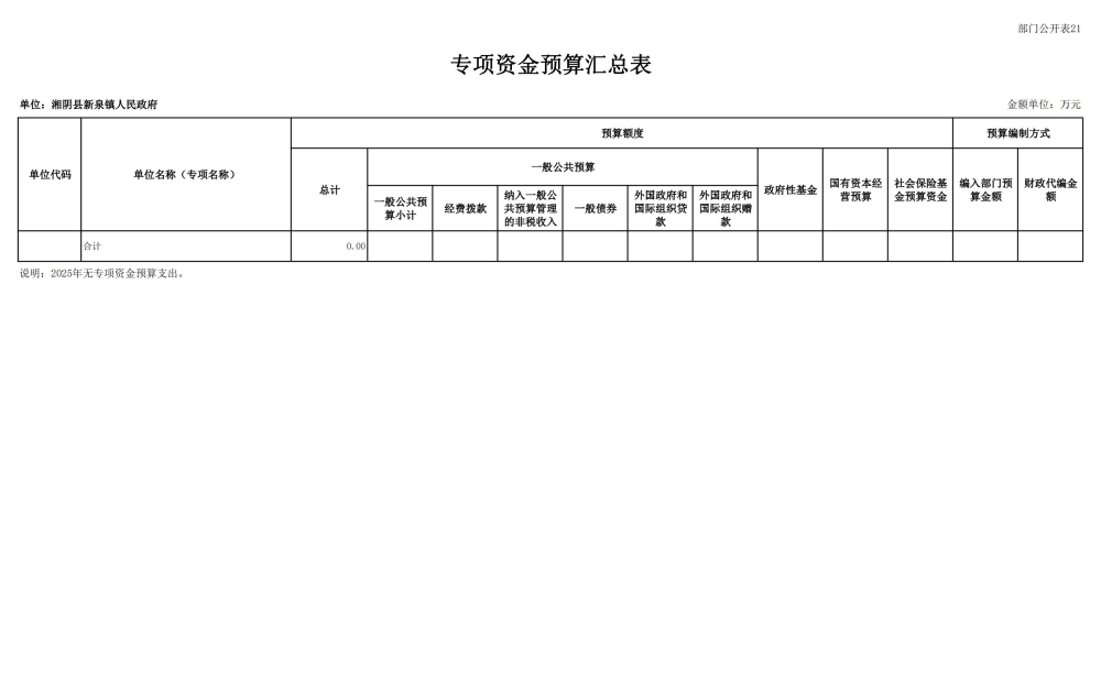
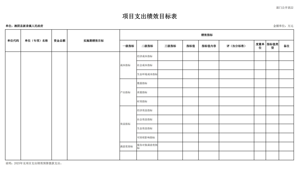
2025年-湘阴县新泉镇人民政府-预算公开
来源: 湘阴县新泉镇人民政府
发布时间: 2025-01-24 11:29
浏览次数:
1
2025年-湘阴县新泉镇人民政府-预算公开.pdf