湘阴县人民政府 鹤龙湖镇
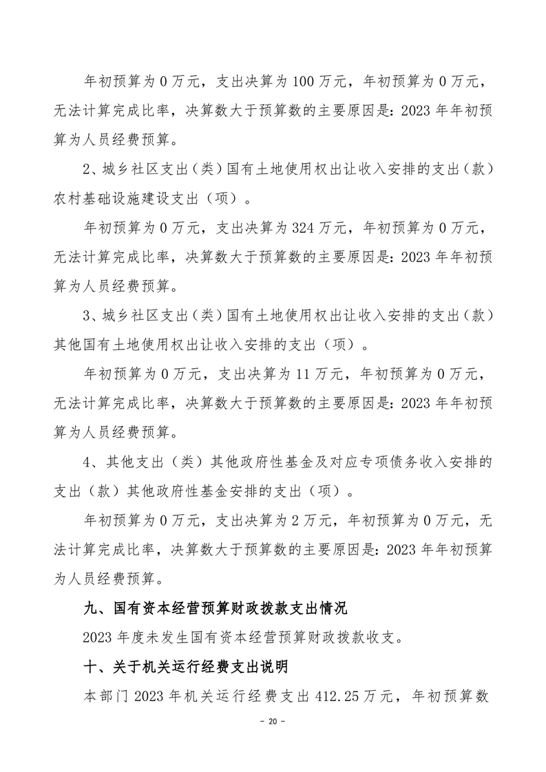
政府信息公开
政府信息公开指南
法定主动公开内容
乡镇概况
部门文件
通知公告
人事公开
财政预决算
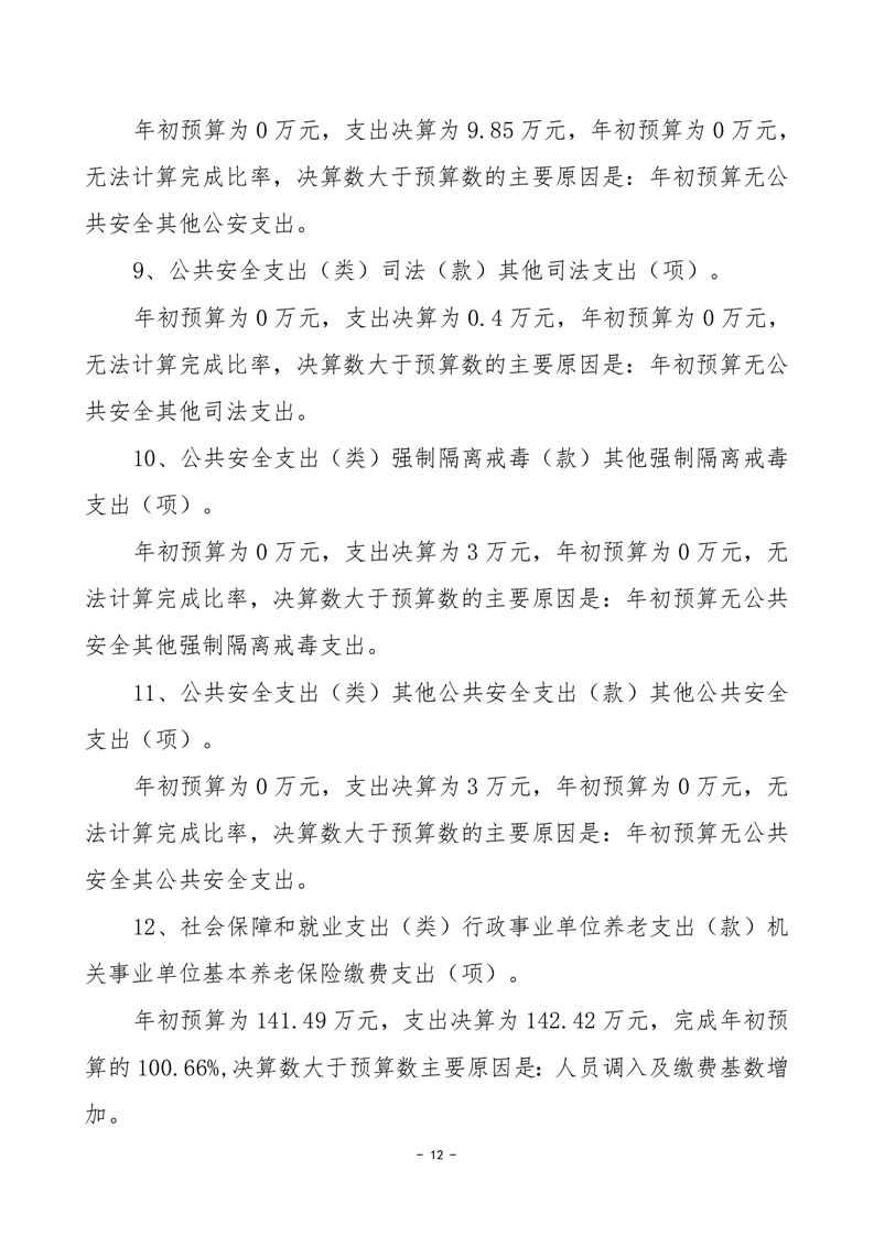
信息公开年度报告
依 申 请公 开
湘阴县鹤龙湖镇人民政府-2023年度-部门决算
来源: 湘阴县鹤龙湖镇
发布时间: 2024-08-15 11:14
浏览次数:
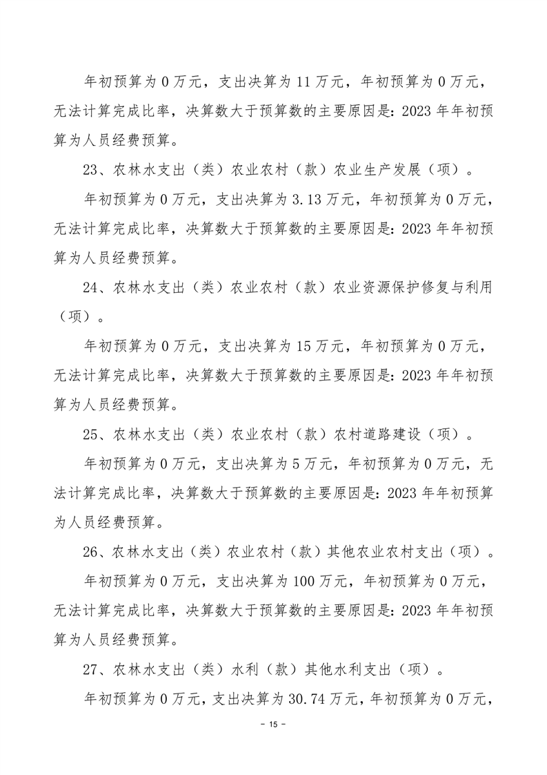
1