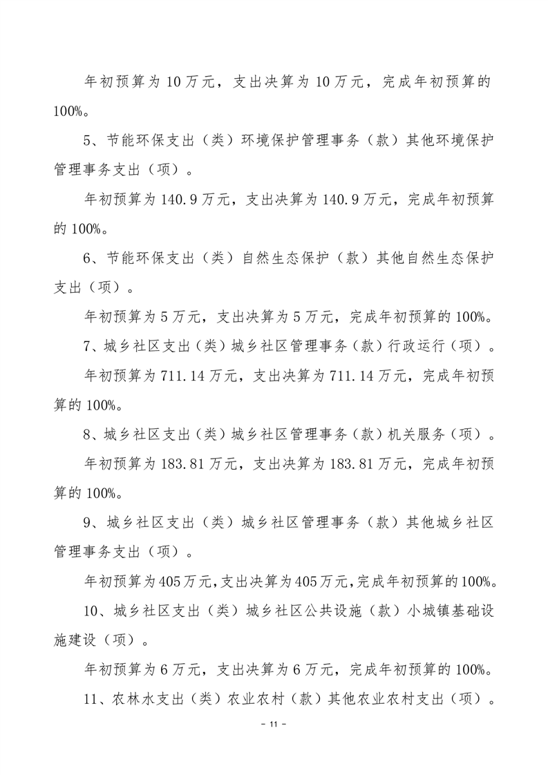
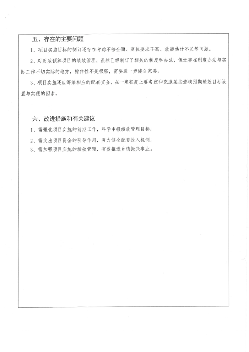
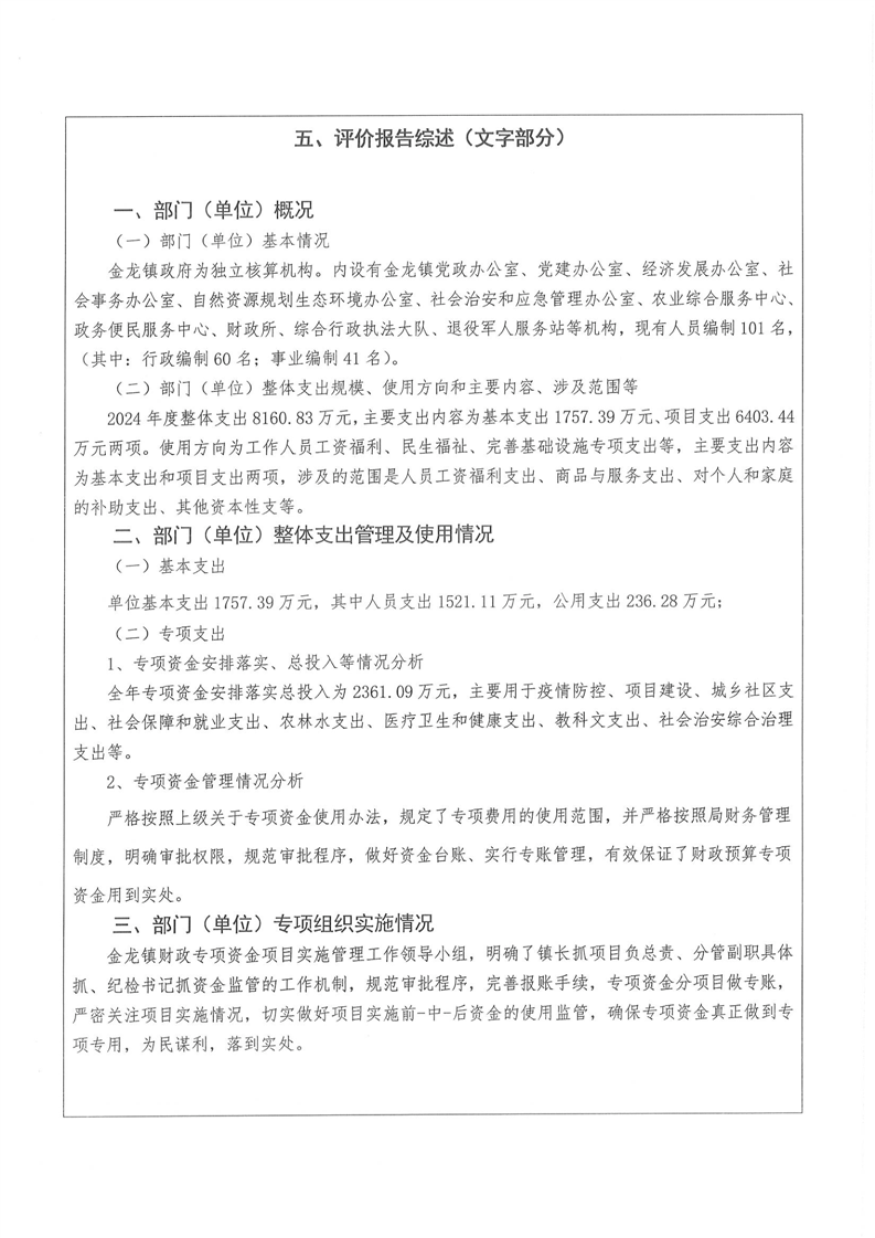
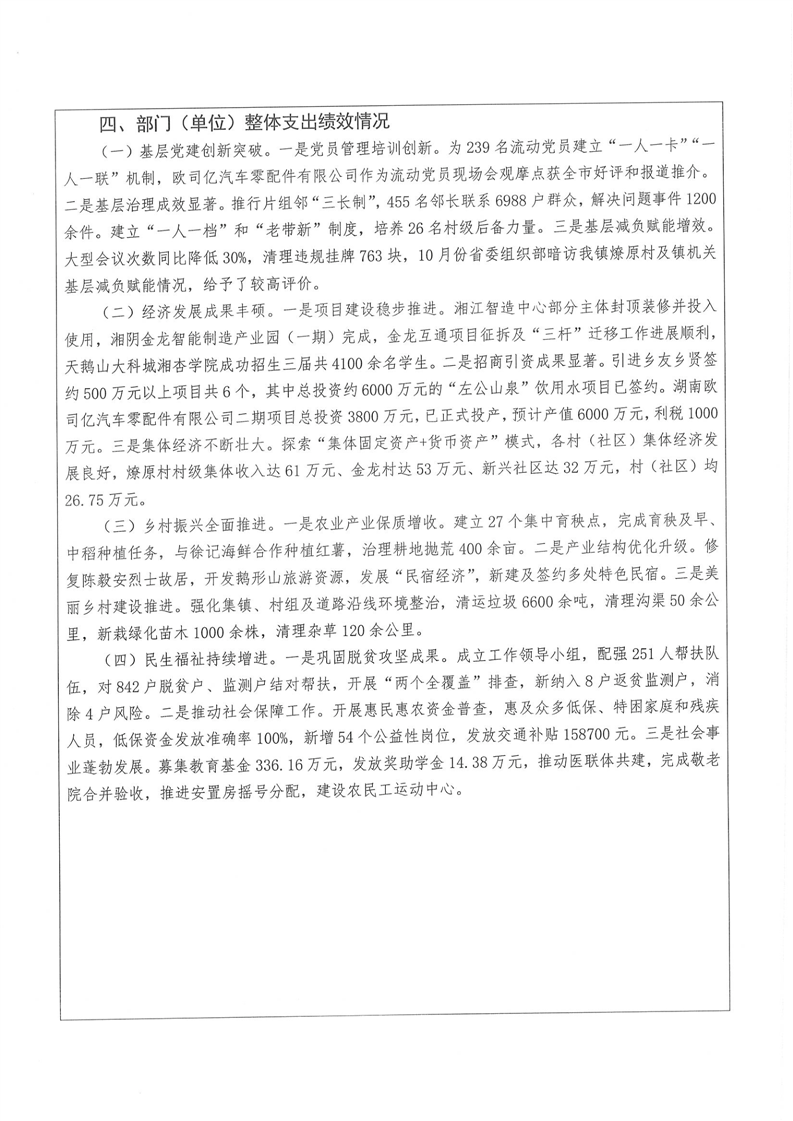
湘阴县人民政府 金龙镇
政府信息公开
政府信息公开指南
法定主动公开内容
乡镇概况
部门文件
通知公告
规划计划
人事公开
财政预决算
信息公开年度报告
依 申 请公 开
2024年度-湘阴县金龙镇人民政府-决算公示
来源: 湘阴县金龙镇
发布时间: 2025-07-23 10:43
浏览次数:
1