湘阴县人民政府 文星街道
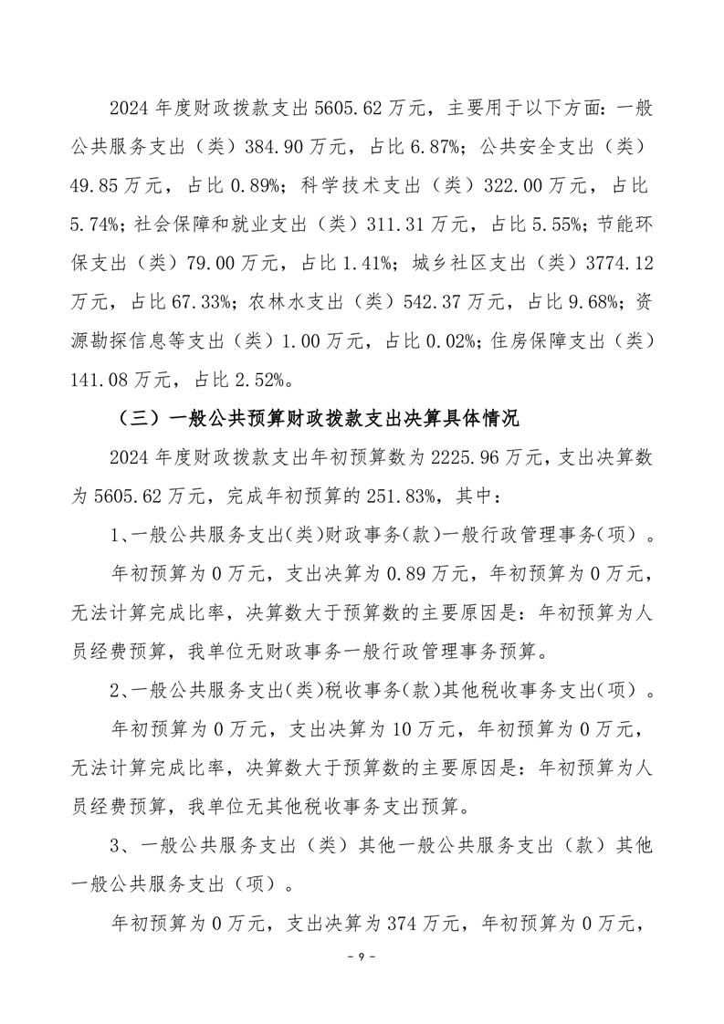
政府信息公开
政府信息公开指南
法定主动公开内容
乡镇概况
部门文件
通知公告
人事公开
财政预决算
信息公开年度报告
依 申 请公 开
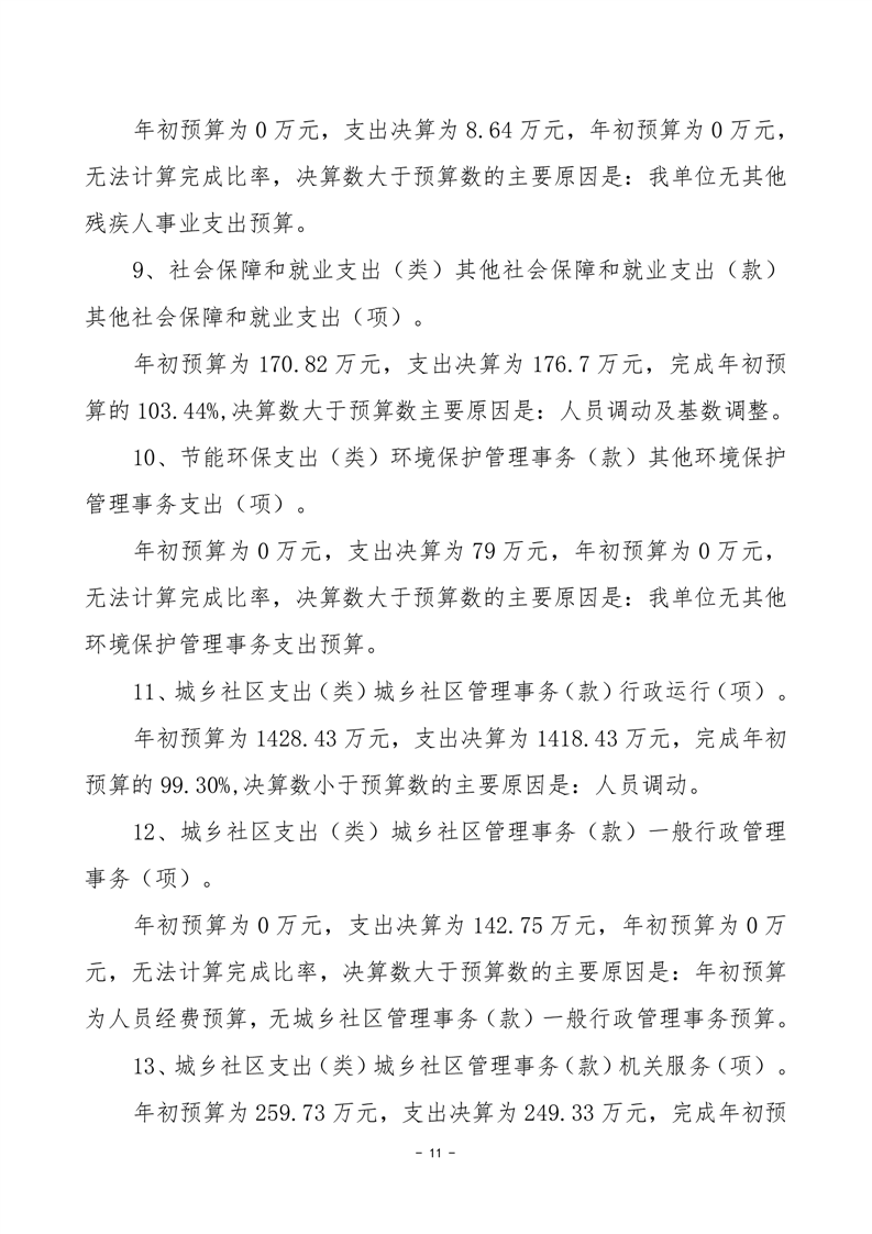
2024年度-湘阴县文星街道办事处-部门决算
来源: 文星街道办公室
发布时间: 2025-07-23 10:59
浏览次数:
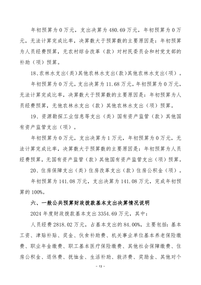
1