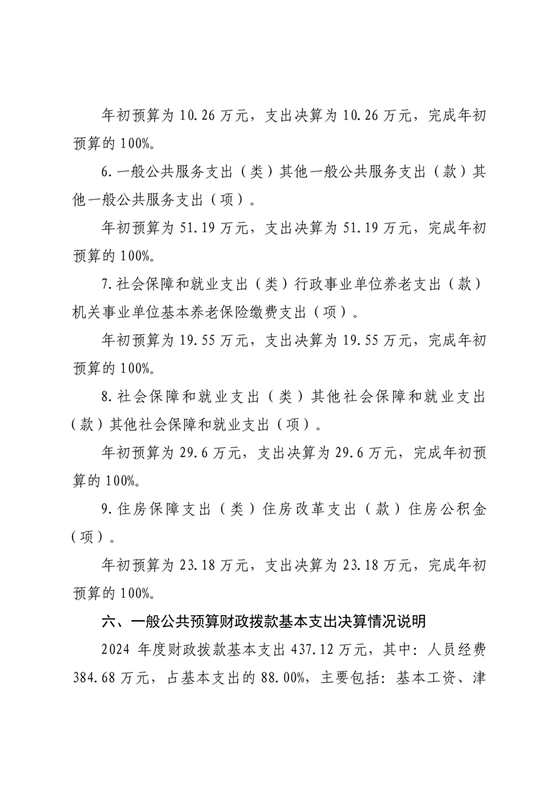
湘阴县人民政府 数据局
政府信息公开
政府信息公开指南
法定主动公开内容
机构概况
部门文件
财政预决算
通知公告
人事公开
信息公开年度报告
依 申 请公 开
2024年度-湘阴县数据局-决算公开
来源: 湘阴县数据局
发布时间: 2025-07-23 15:29
浏览次数:
1