湘阴县人民政府 医疗保障局
政府信息公开
政府信息公开指南
法定主动公开内容
机构概况
部门文件
人事信息
医疗救助
办事服务
财政预决算
信息公开年度报告
依 申 请公 开
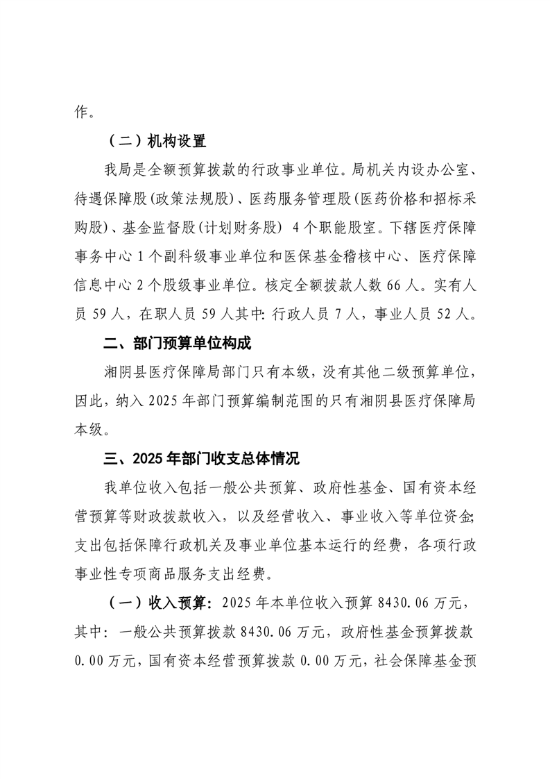
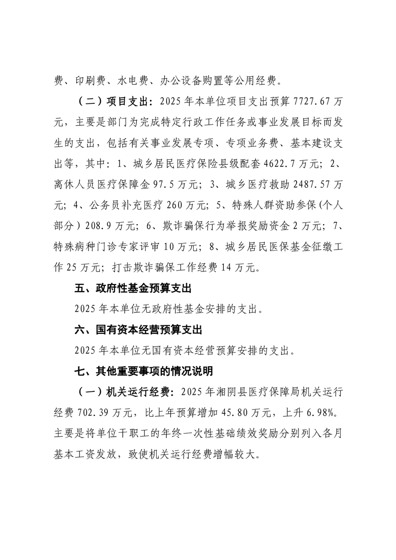
2025年-湘阴县医疗保障局-部门预算
来源: 湘阴县医疗保障局
发布时间: 2025-01-20 09:32
浏览次数:
1