湘阴县人民政府 林业局
政府信息公开
政府信息公开指南
法定主动公开内容
机构概况
部门文件
工作规划
人事信息
财政预决算
办事服务
信息公开年度报告
依 申 请公 开
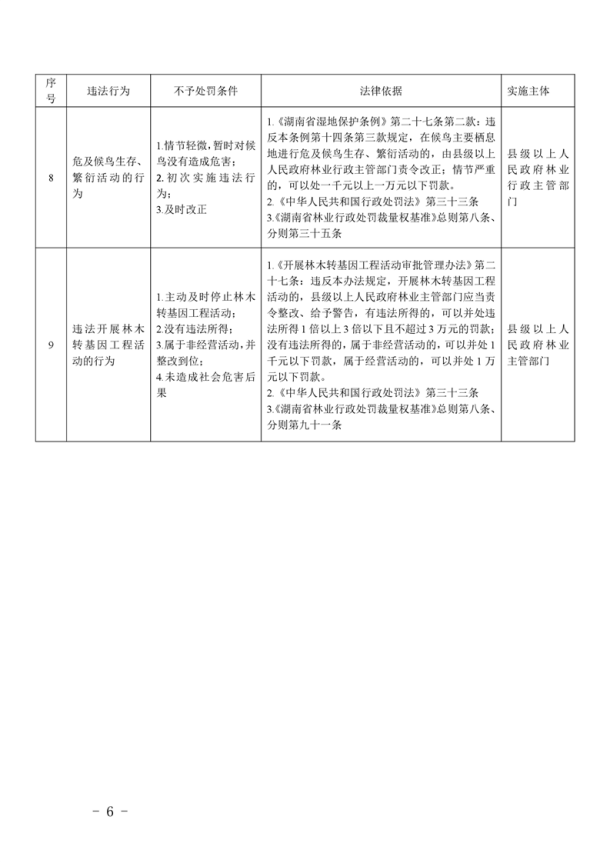
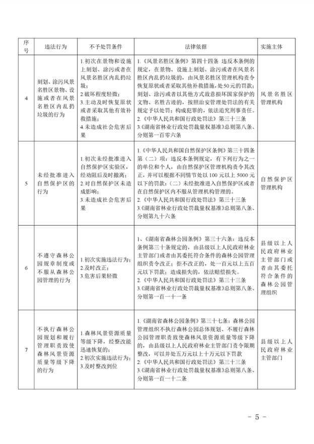
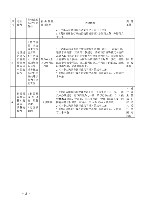
关于转发岳阳市林业局关于印发《市场主体轻微违法行为不予林业行政处罚清单》《市场主体一般违法行为从轻减轻林业行政处罚清单》的通知
来源: 湘阴县林业局
发布时间: 2025-03-07 09:12
浏览次数:
1