湘阴县人民政府 审计局
政府信息公开
政府信息公开指南
法定主动公开内容
机构概况
人事公开
规划计划
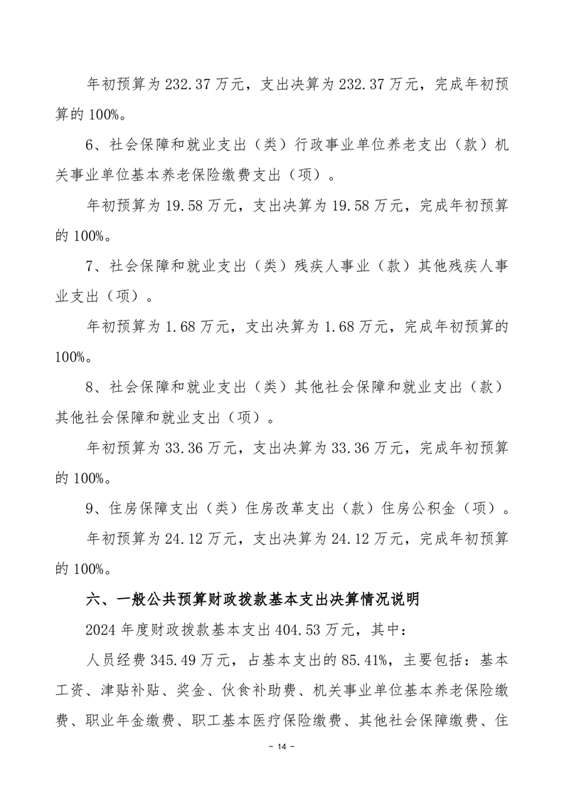
财政预决算
审计信息
信息公开年度报告
依 申 请公 开
2024年-湘阴县审计局-决算公开
来源: 湘阴县审计局
发布时间: 2025-07-23 08:20
浏览次数:
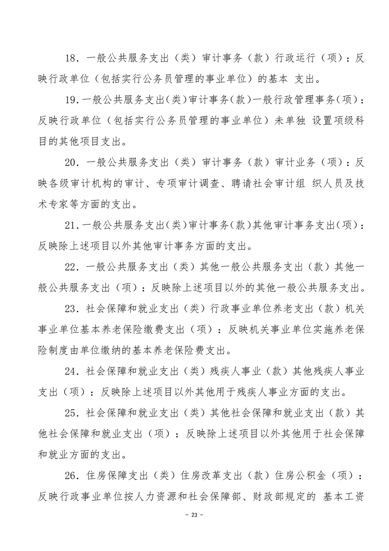
1