湘阴县人民政府 科学技术局
政府信息公开
政府信息公开指南
法定主动公开内容
机构概况
部门文件
规划计划
人事公开
资金信息
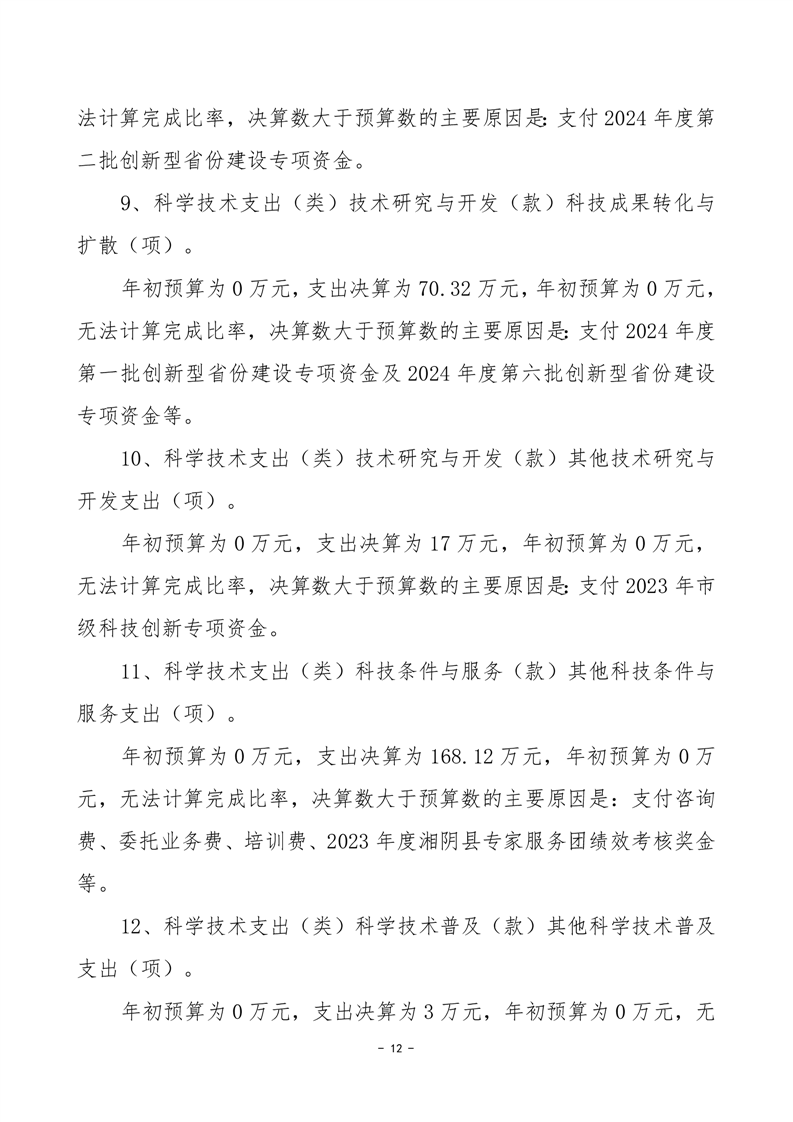
信息公开年度报告
依 申 请公 开
2024年度-湘阴县科学技术局-部门决算
来源: 湘阴县科技局
发布时间: 2025-07-23 10:19
浏览次数:
1