湘阴县人民政府 公安局
政府信息公开
政府信息公开指南
法定主动公开内容
机构概况
规划计划
人事信息
业务工作
财政预决算
信息公开年度报告
依 申 请公 开
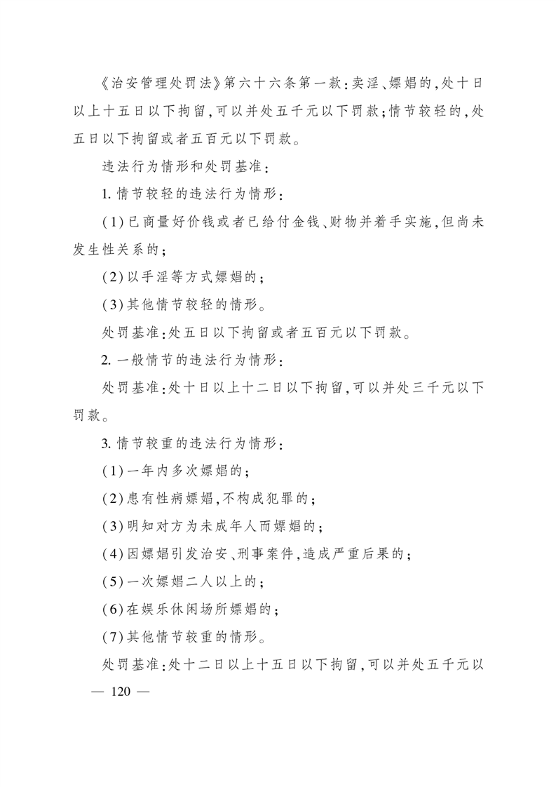
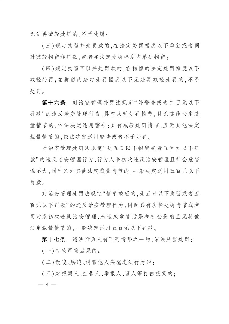
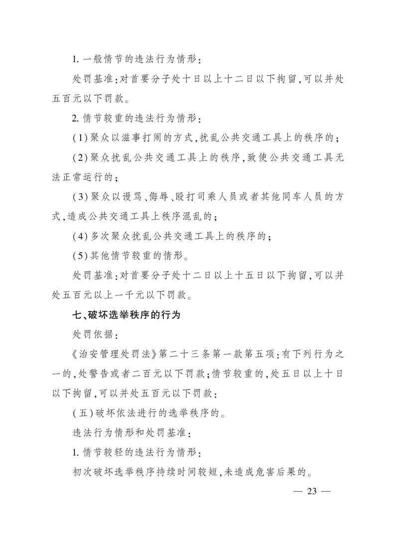
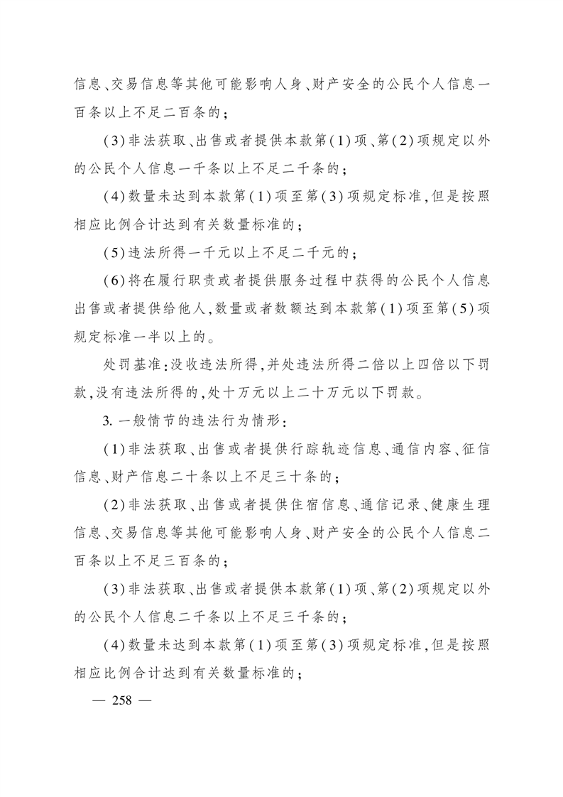
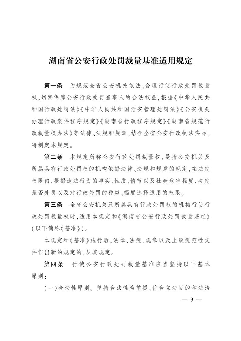
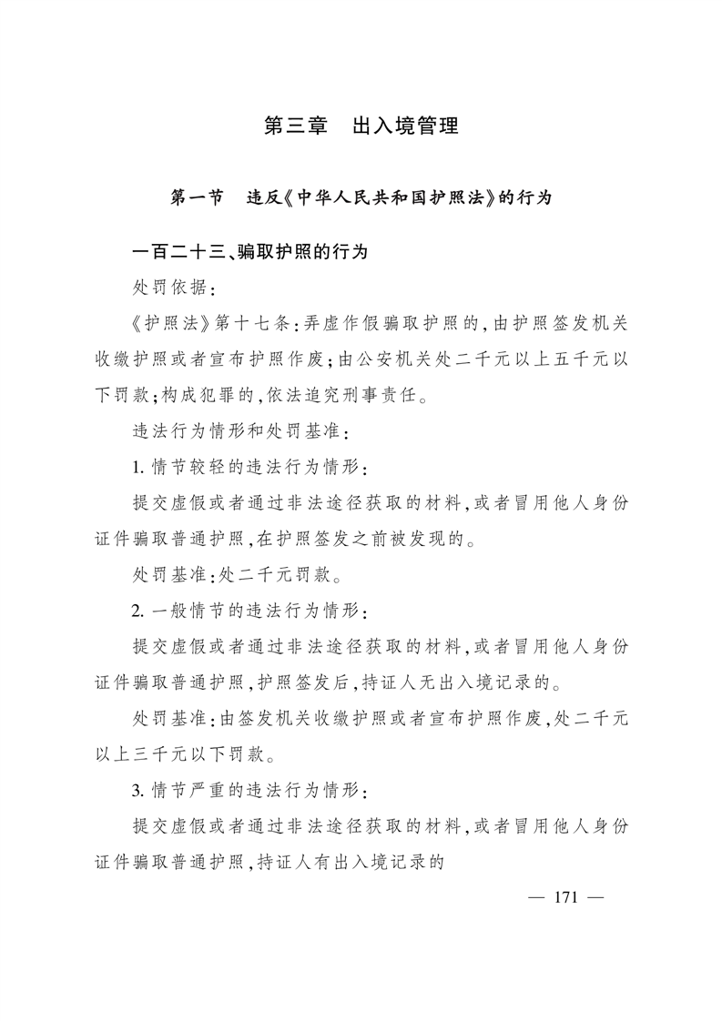
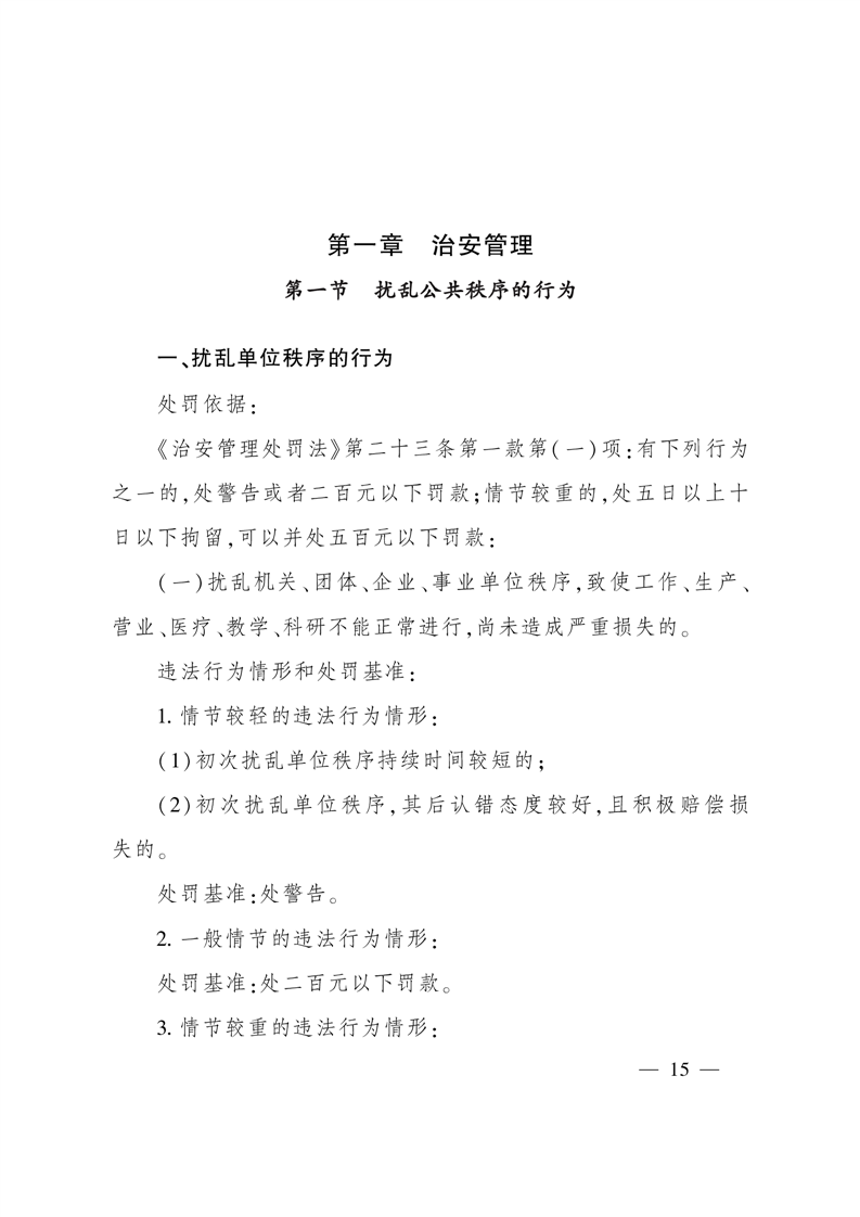
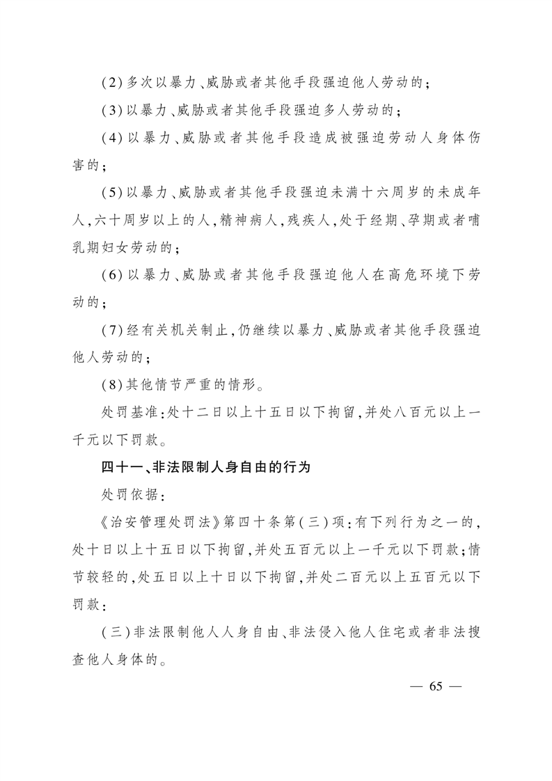
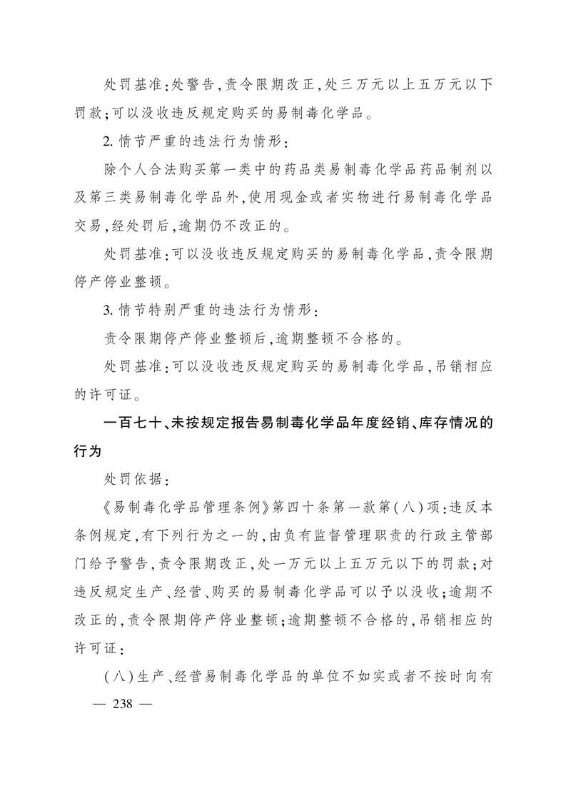
湖南省公安厅关于印发《湖南省公安行政处罚裁量基准适用规定》和《湖南省公安行政处罚裁量基准》的通知
来源: 湘阴县公安局
发布时间: 2025-05-12 16:31
浏览次数:
1