湘阴县人民政府 交通运输局
政府信息公开
政府信息公开指南
法定主动公开内容
机构概况
部门文件
人事公开
资金信息
通知公告
信息公开年度报告
依 申 请公 开
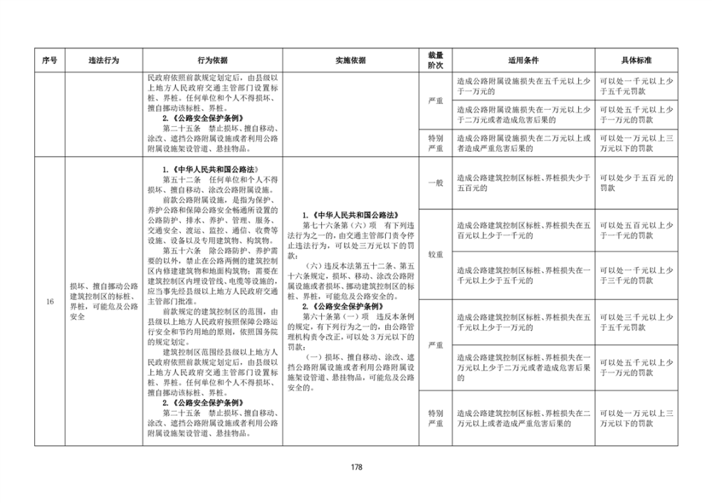
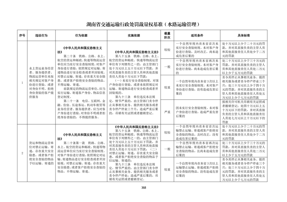
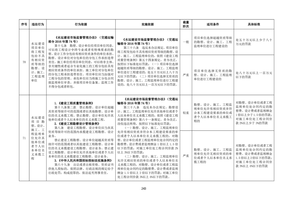
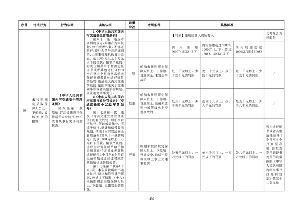
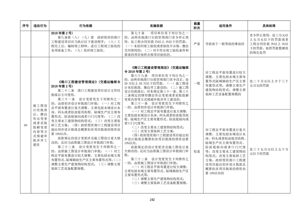
关于印发《湖南省交通运输行政处罚裁量权基准(2025年版)》《湖南省交通运输行政处罚裁量权基准实施办法》的通知
来源: 湘阴县交通运输局
发布时间: 2025-05-20 15:24
浏览次数:
1