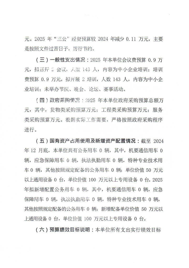
湘阴县人民政府 工业和信息化局
政府信息公开
政府信息公开指南
法定主动公开内容
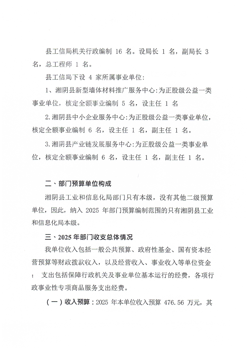
机构概况
通知公告
部门文件
规划计划
人事信息
财政预决算
信息公开年度报告
依 申 请公 开
2025年-湘阴县工业和信息化局-部门预算
来源: 湘阴县工业信息化局
发布时间: 2025-01-20 11:10
浏览次数:
1