湘阴县人民政府 市生态环境局湘阴分局
政府信息公开
政府信息公开指南
法定主动公开内容
机构概况
部门文件
规划计划
人事信息
财政预决算
生态环境
信息公开年度报告
依 申 请公 开
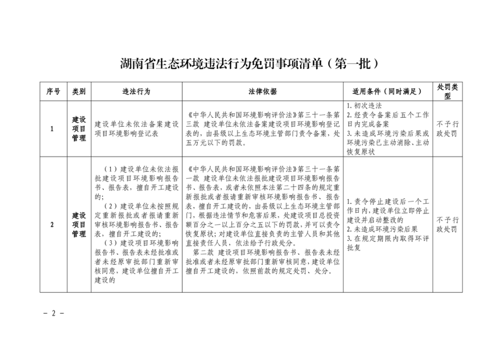
湘环发〔2023〕1号 关于印发《湖南省生态环境违法行为免罚事项清单(第一批)》的通知
来源: 岳阳市生态环境局湘阴分局
发布时间: 2025-03-03 09:06
浏览次数:
1