湘阴县人民政府 发展和改革局
政府信息公开
政府信息公开指南
法定主动公开内容
机构概况
部门文件
人事公开
资金信息
通知公告
规划计划
重大项目
信息公开年度报告
依 申 请公 开
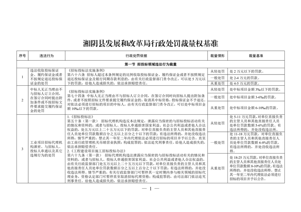
湘阴县发展和改革局行政处罚裁量权基准
来源: 发展和改革局
发布时间: 2025-05-19 15:57
浏览次数:
1