湘阴县人民政府 发展和改革局
政府信息公开
政府信息公开指南
法定主动公开内容
机构概况
部门文件
人事公开
资金信息
通知公告
规划计划
重大项目
信息公开年度报告
依 申 请公 开
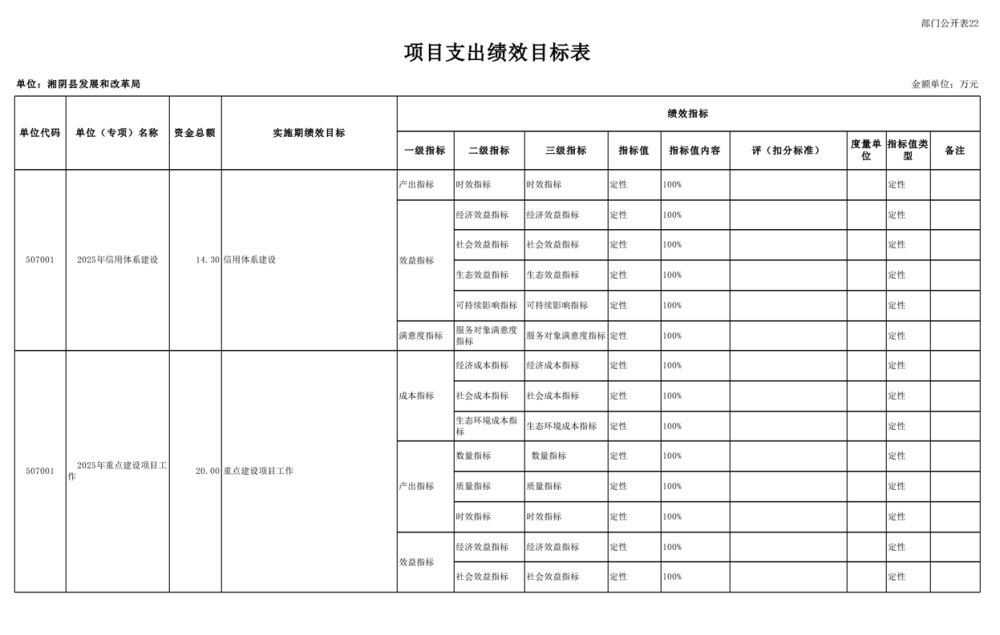
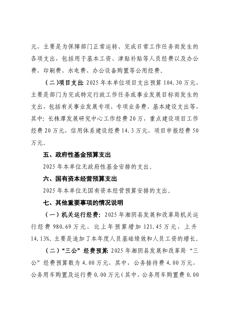
2025年-湘阴县发展和改革局-部门预算
来源: 湘阴县发展和改革局
发布时间: 2025-01-20 14:38
浏览次数:
1