湘阴县人民政府 农业农村局
政府信息公开
政府信息公开指南
法定主动公开内容
机构概况
部门文件
规划计划
通知公告
人事公开
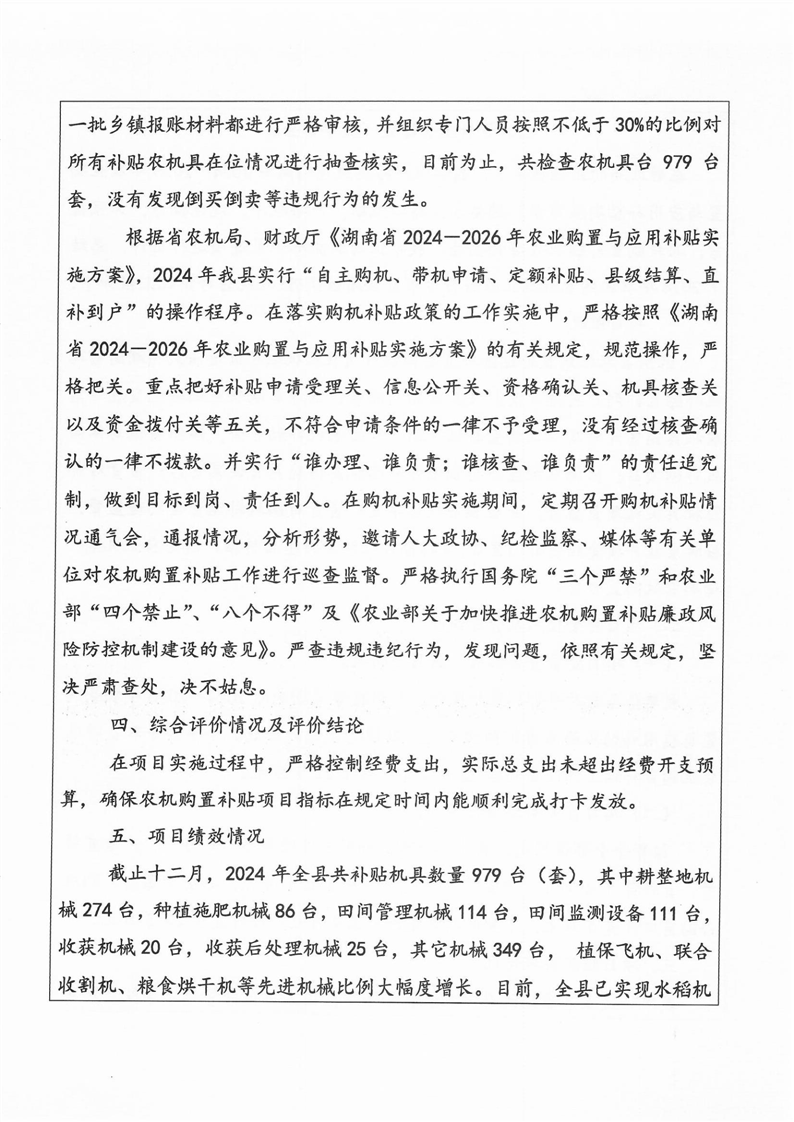
业务工作
资金信息
信息公开年度报告
依 申 请公 开
2024年度-湘阴县农业农村局-部门决算
来源: 湘阴农业农村局
发布时间: 2025-07-23 11:27
浏览次数:
1