湘阴县人民政府 农业农村局
政府信息公开
政府信息公开指南
法定主动公开内容
机构概况
部门文件
规划计划
通知公告
人事公开
业务工作
资金信息
信息公开年度报告
依 申 请公 开
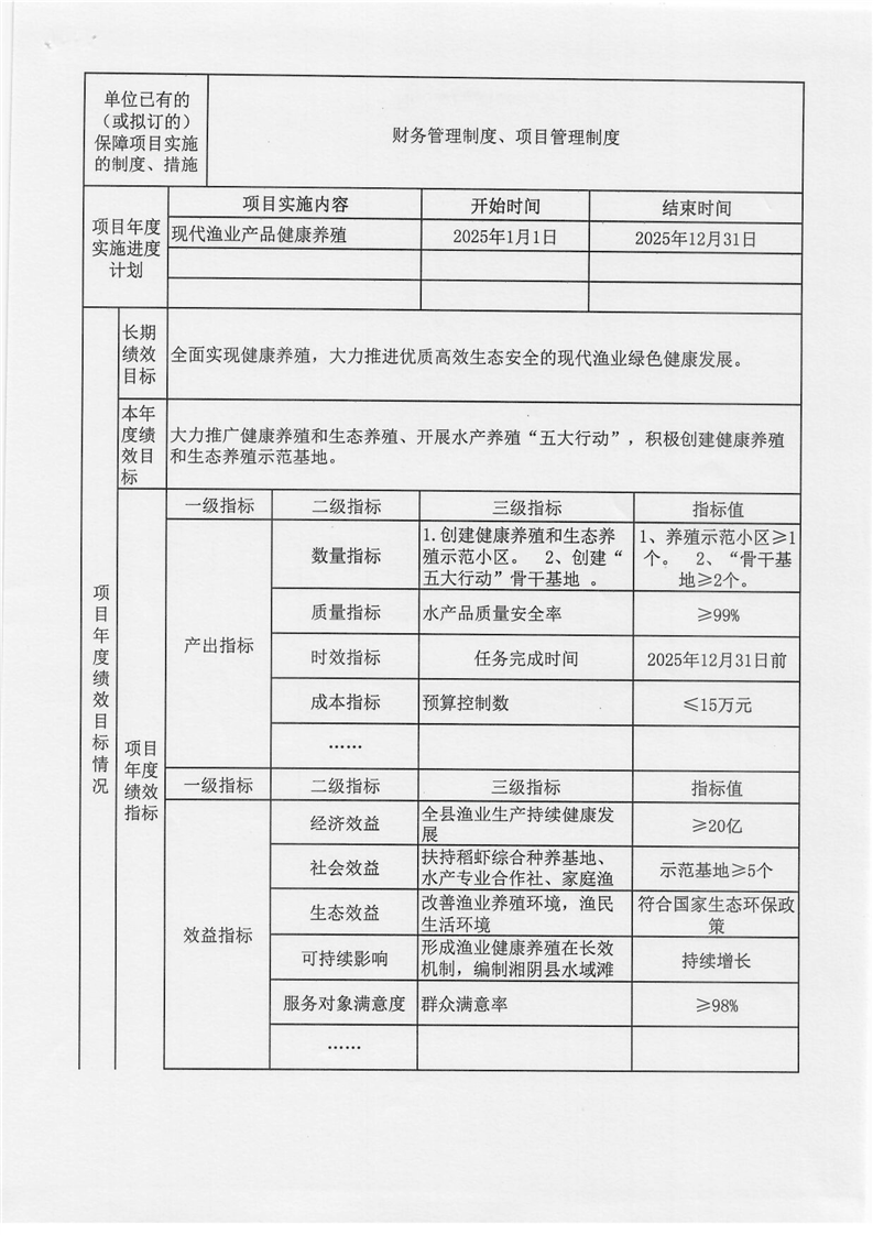
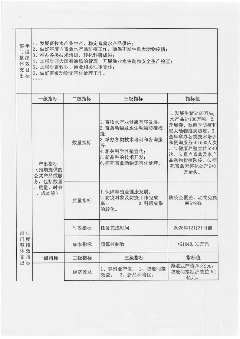
2025年-湘阴县畜牧水产服务中心-部门预算
来源: 湘阴农业农村局
发布时间: 2025-01-20 14:54
浏览次数:
1