当前位置:
首页
>
重点领域信息公开
>
应急管理
>
行政执法
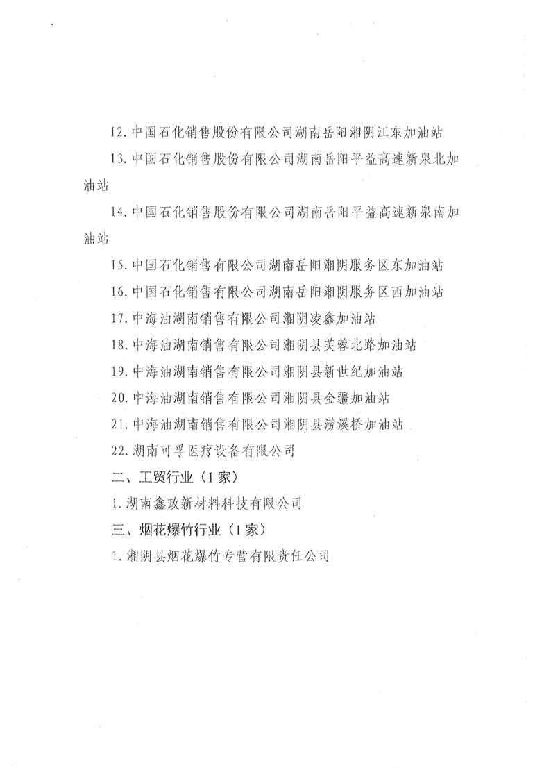
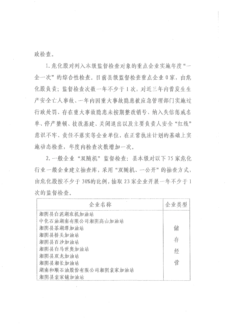
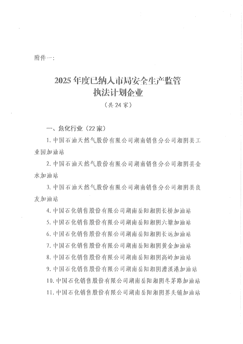
湘阴县应急管理局2025年度安全生产监管执法计划(附涉企行政检查计划)
来源:湘阴应急局
2025-03-12 10:47
浏览量:
1
|
|
|
|