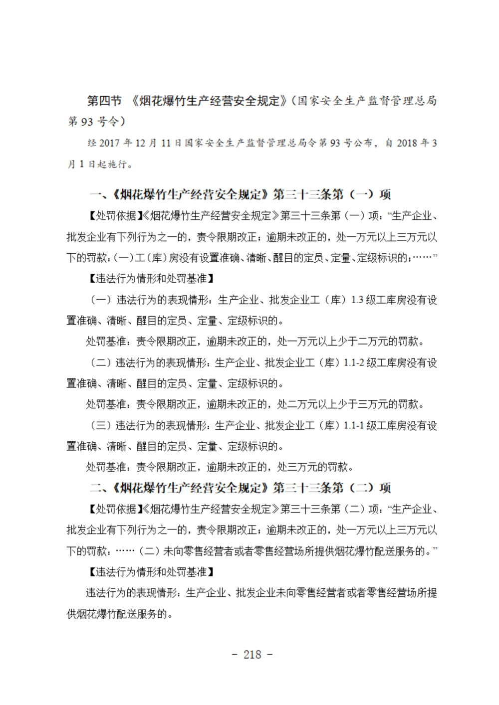
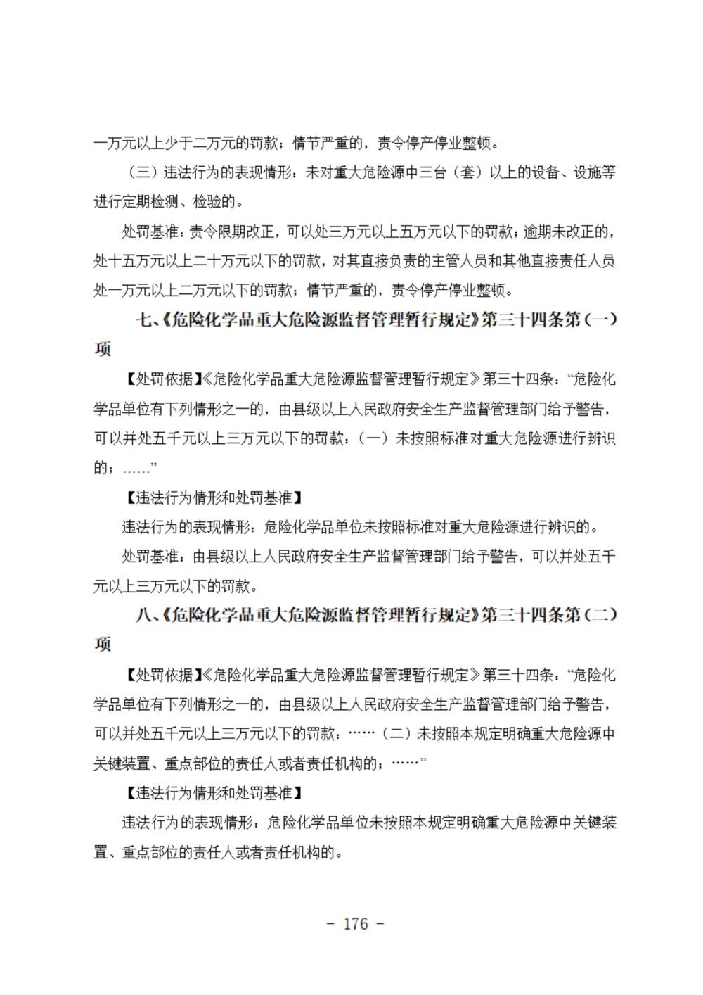
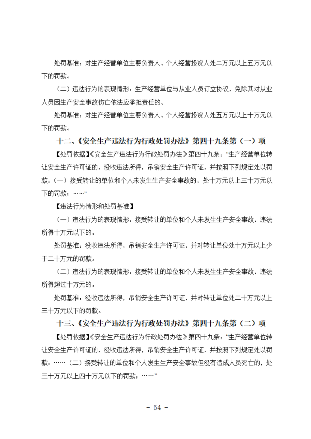
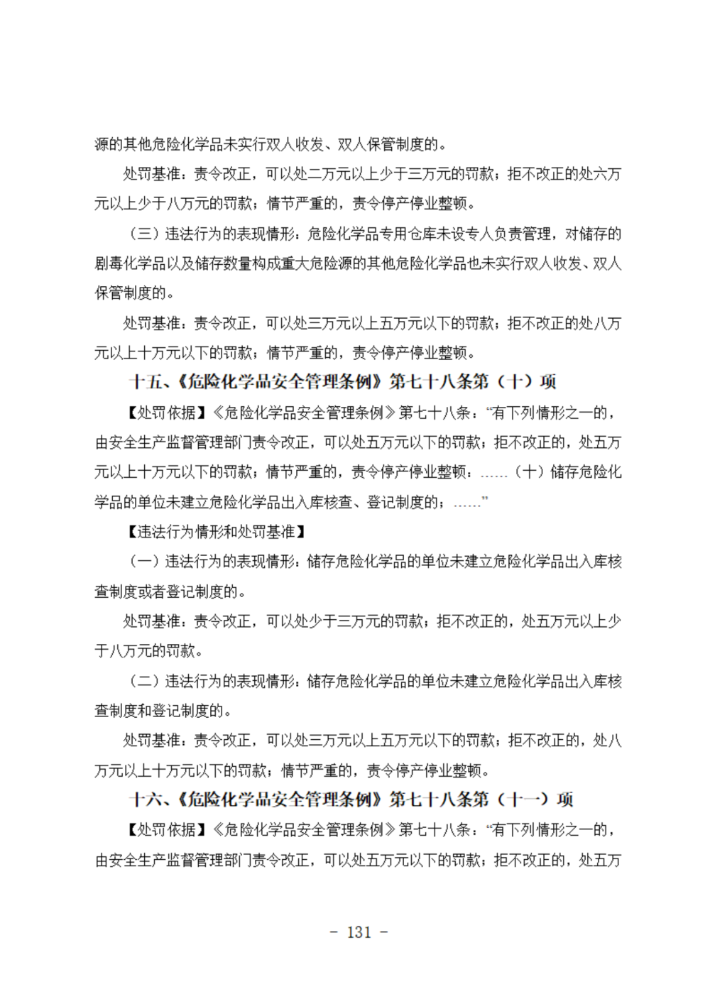
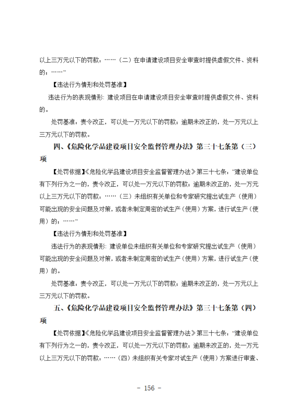
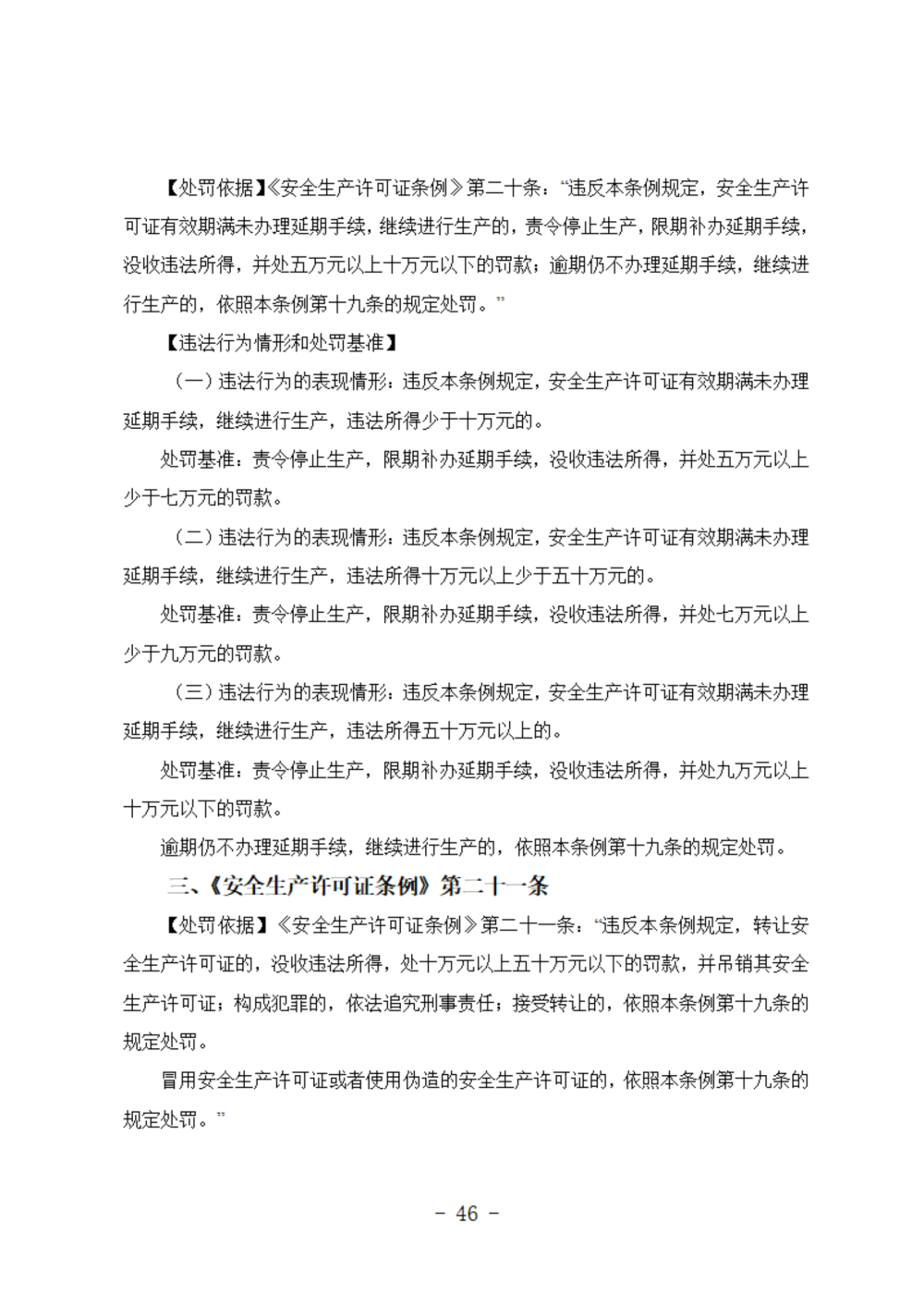
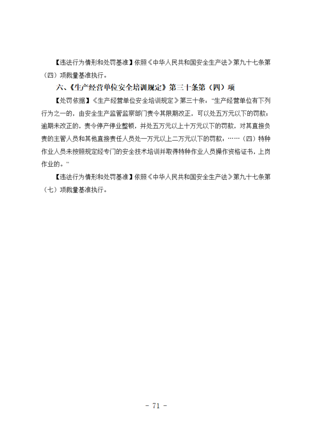
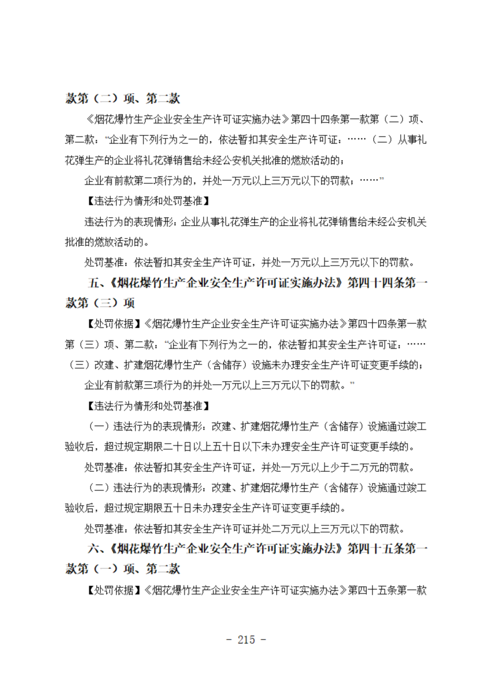
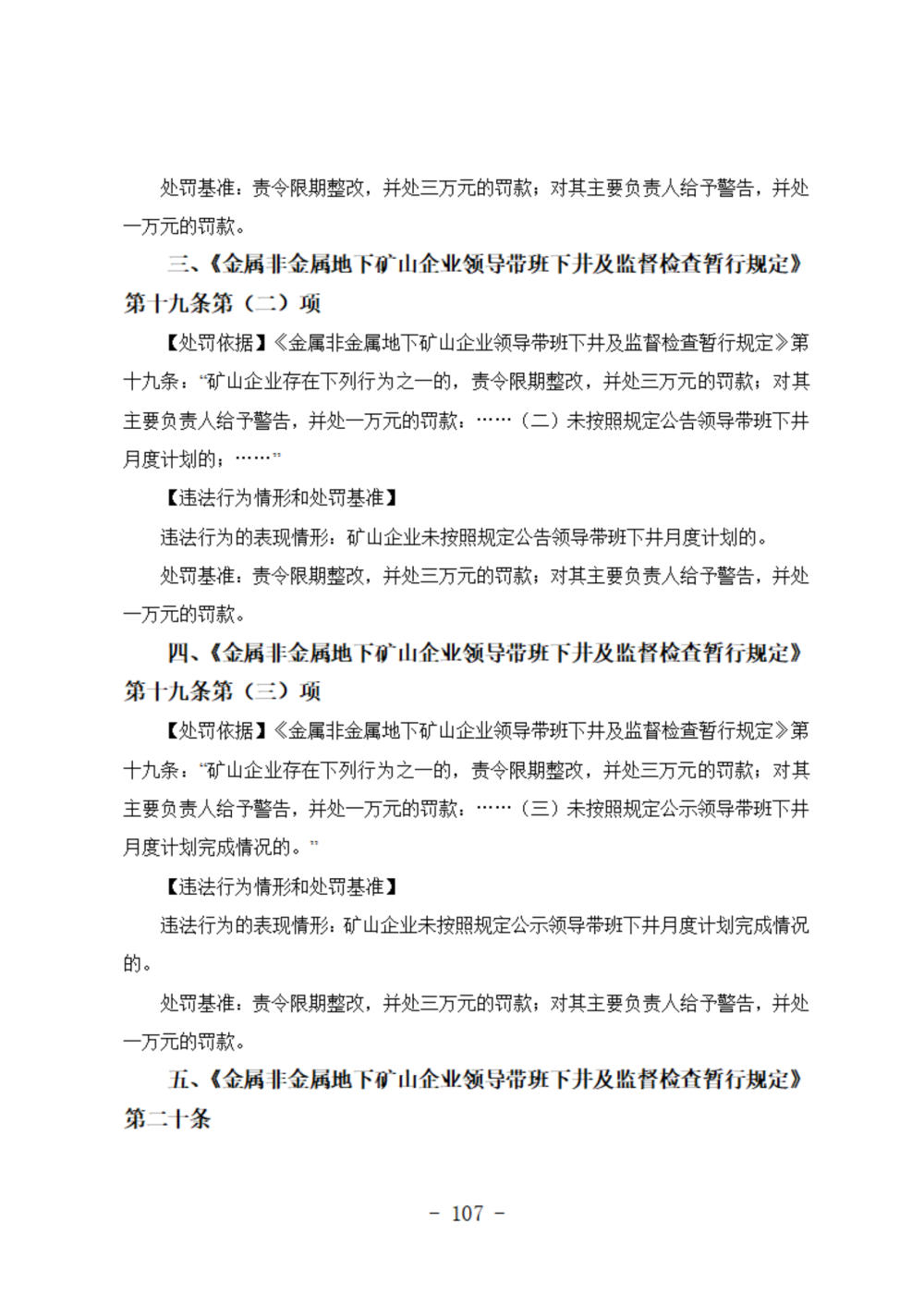
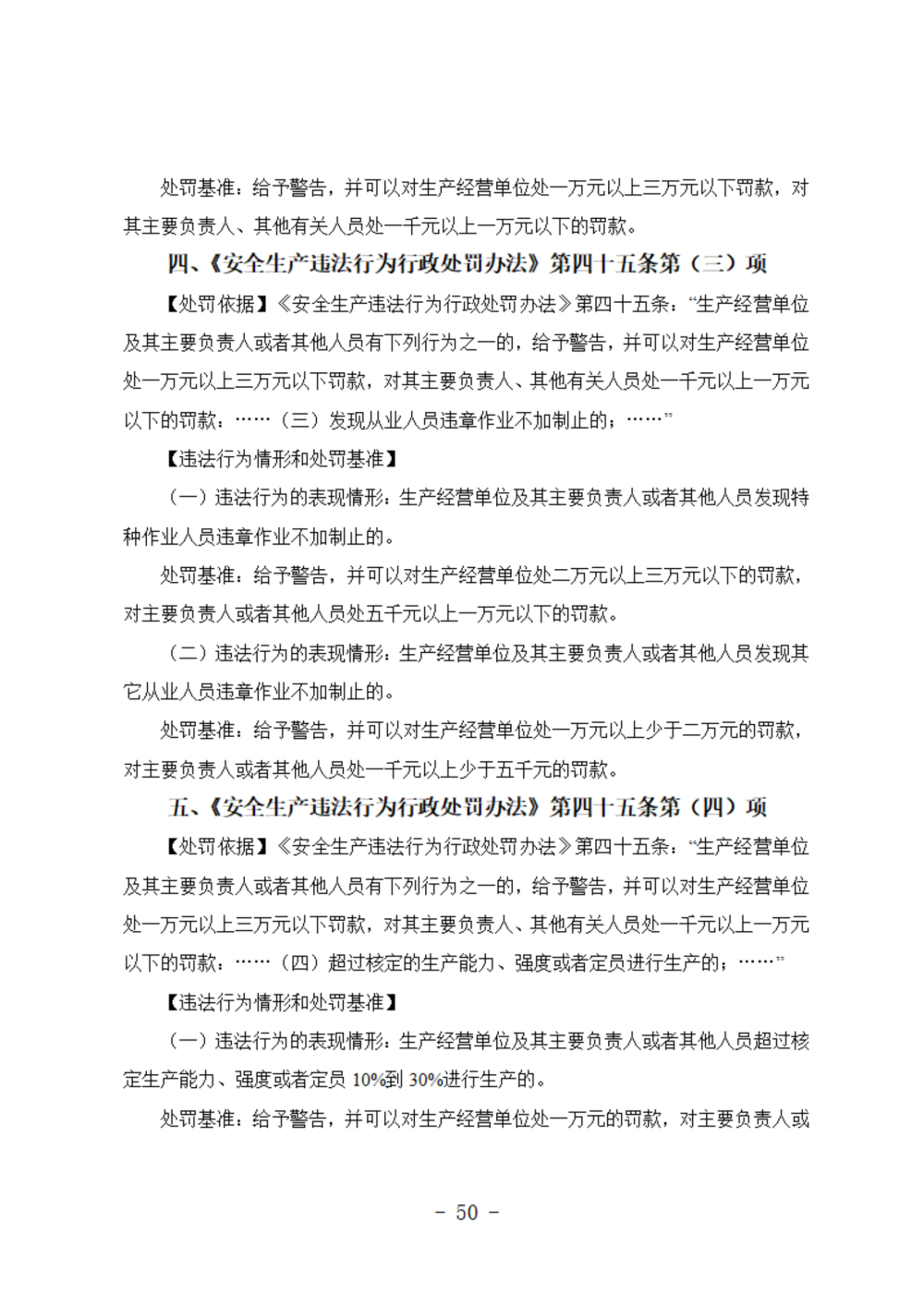
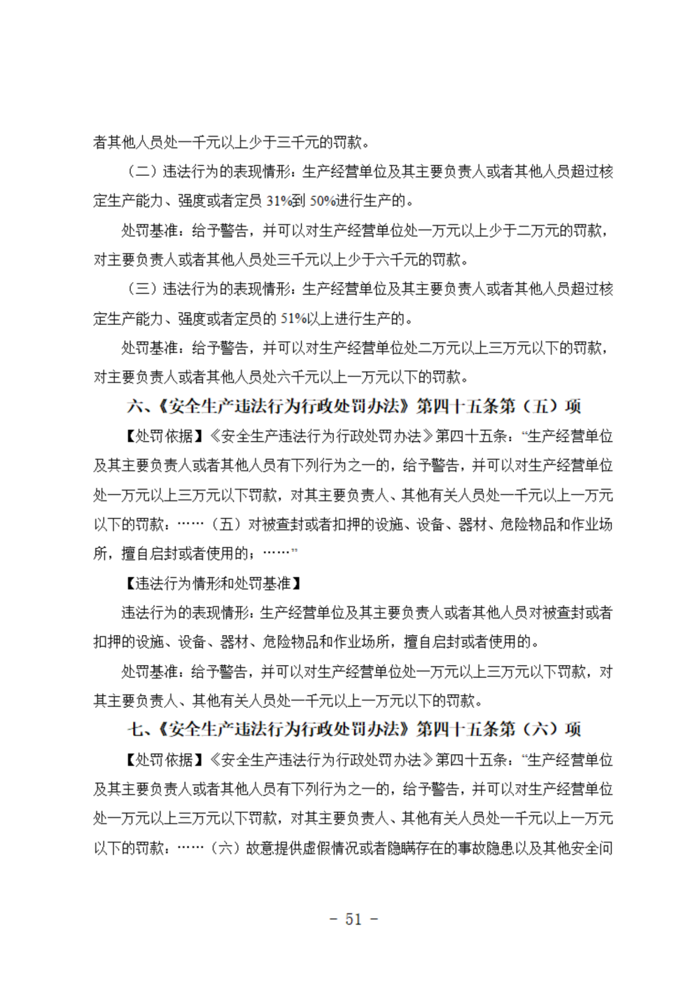
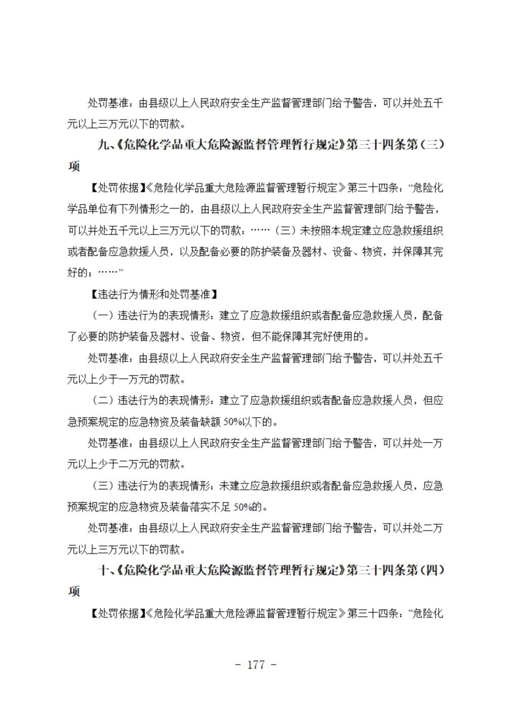
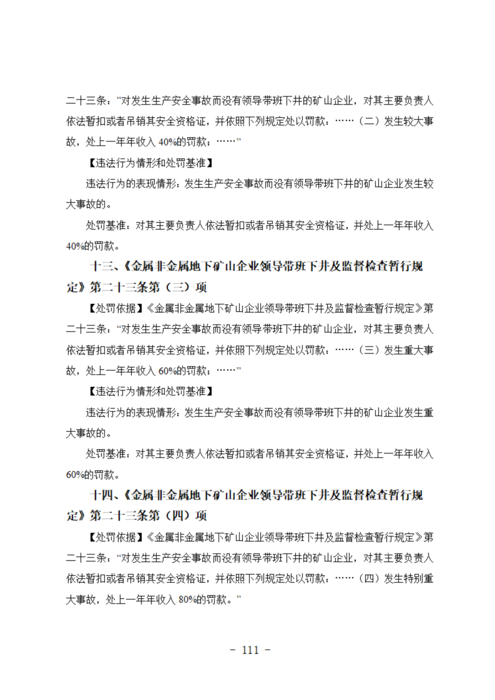
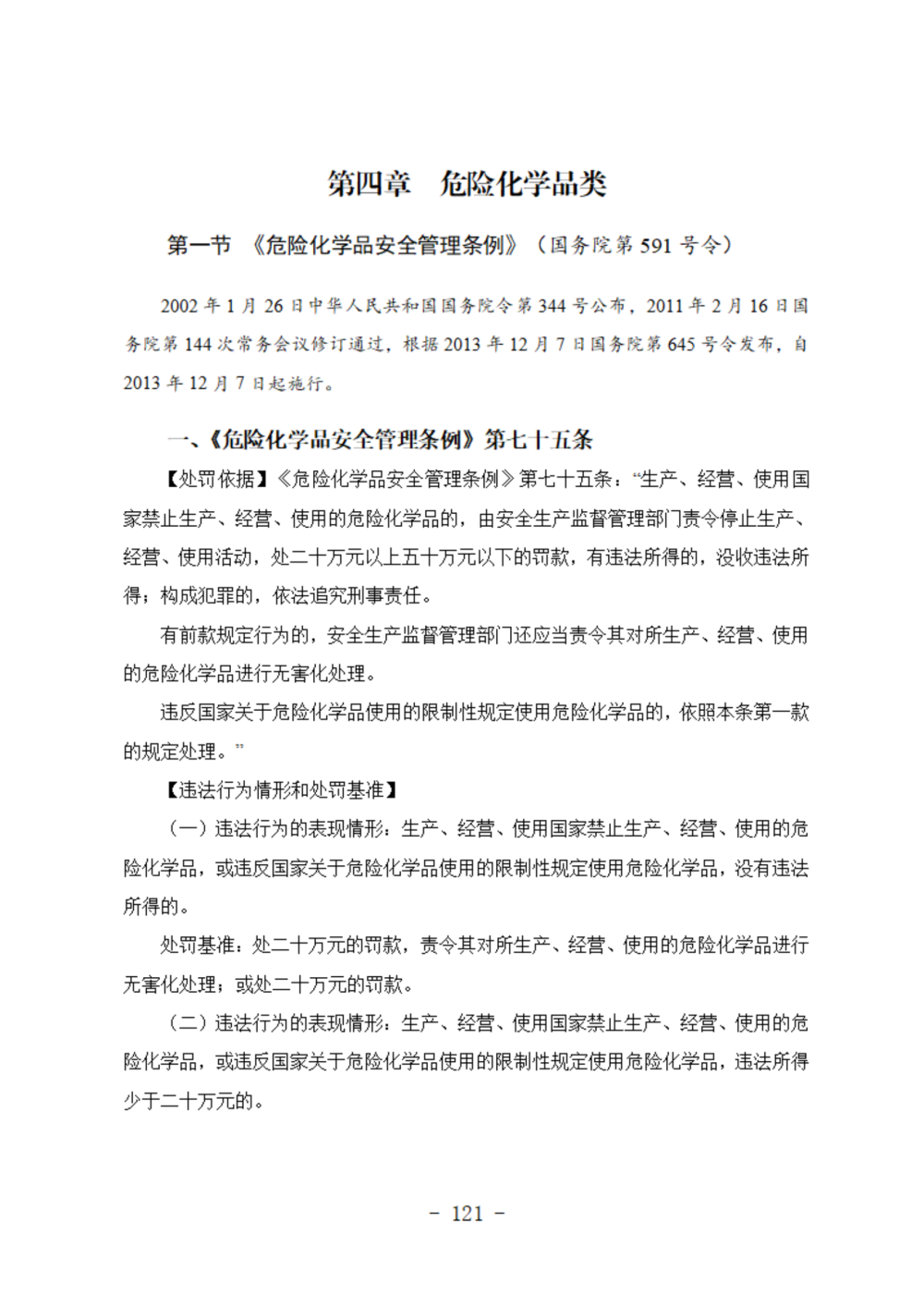
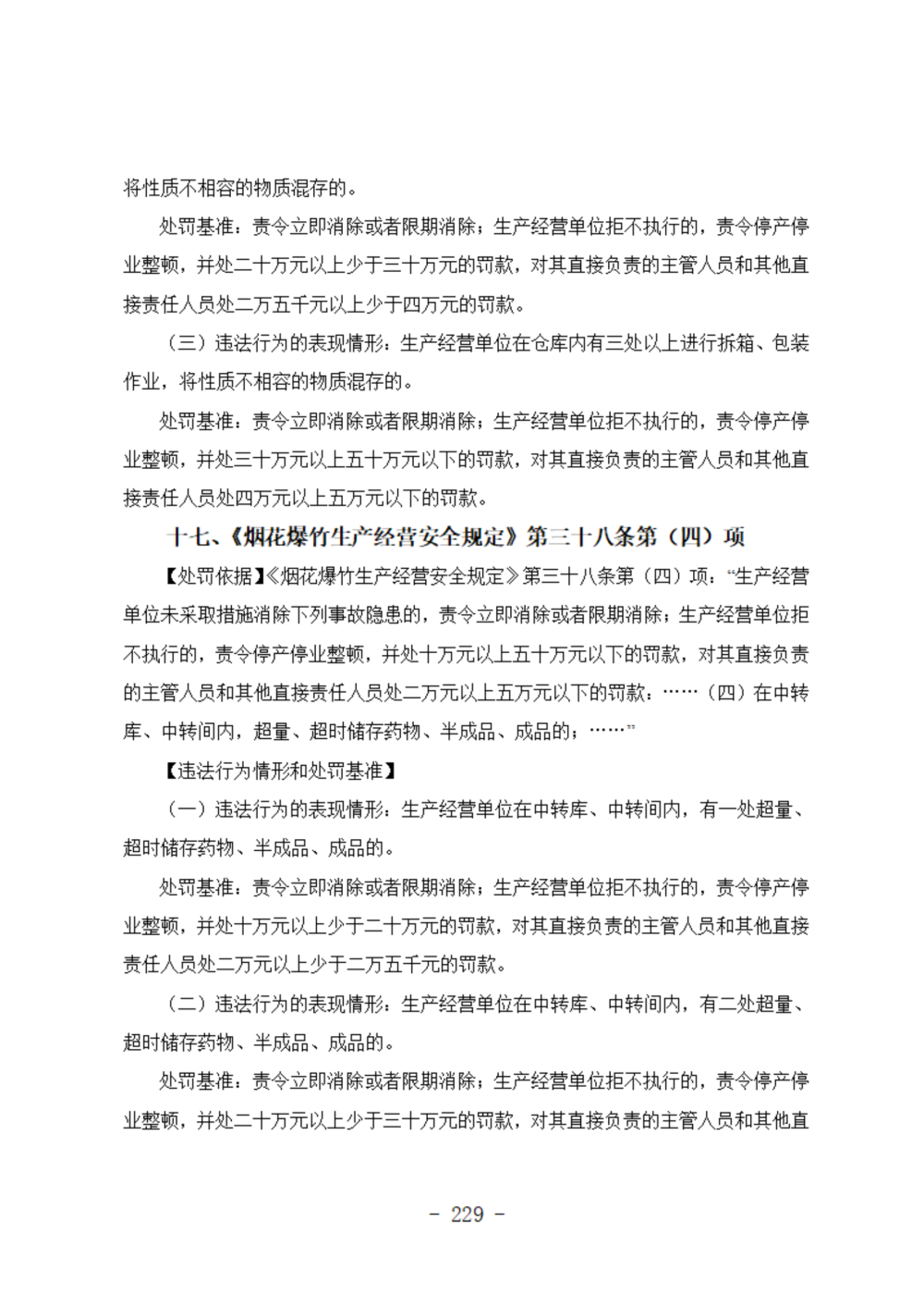
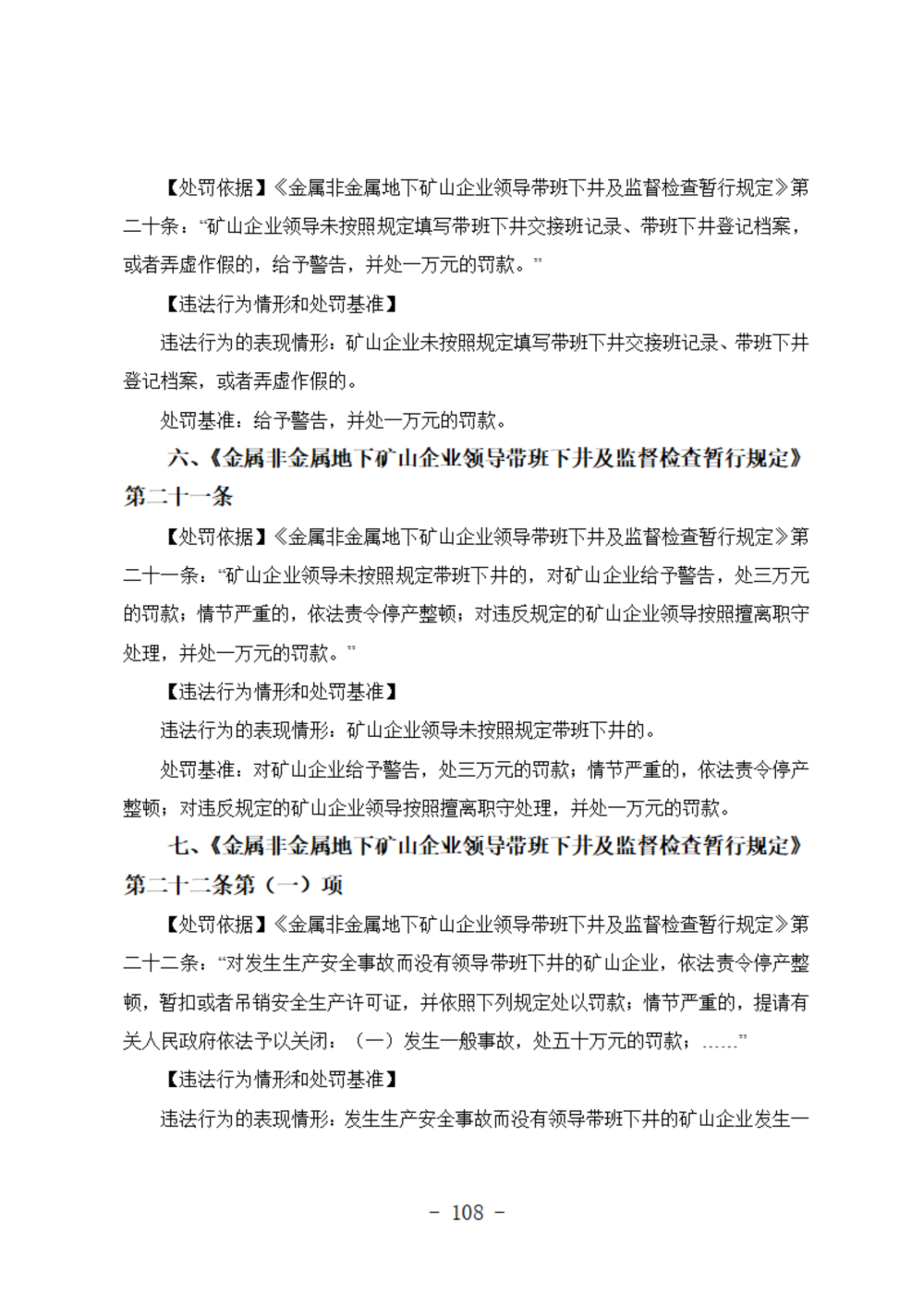
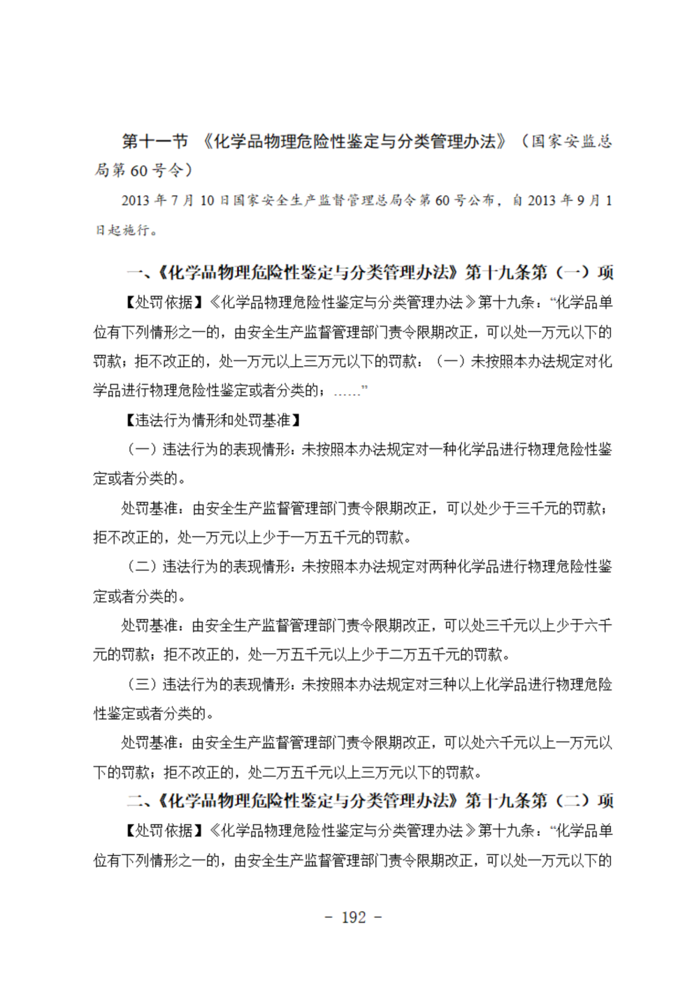
当前位置:
首页
>
重点领域信息公开
>
应急管理
>
行政执法
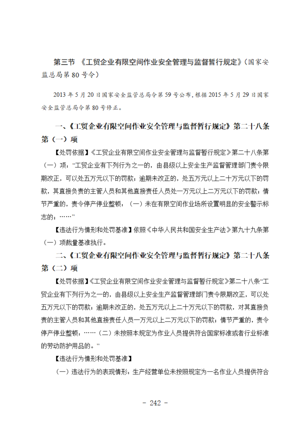
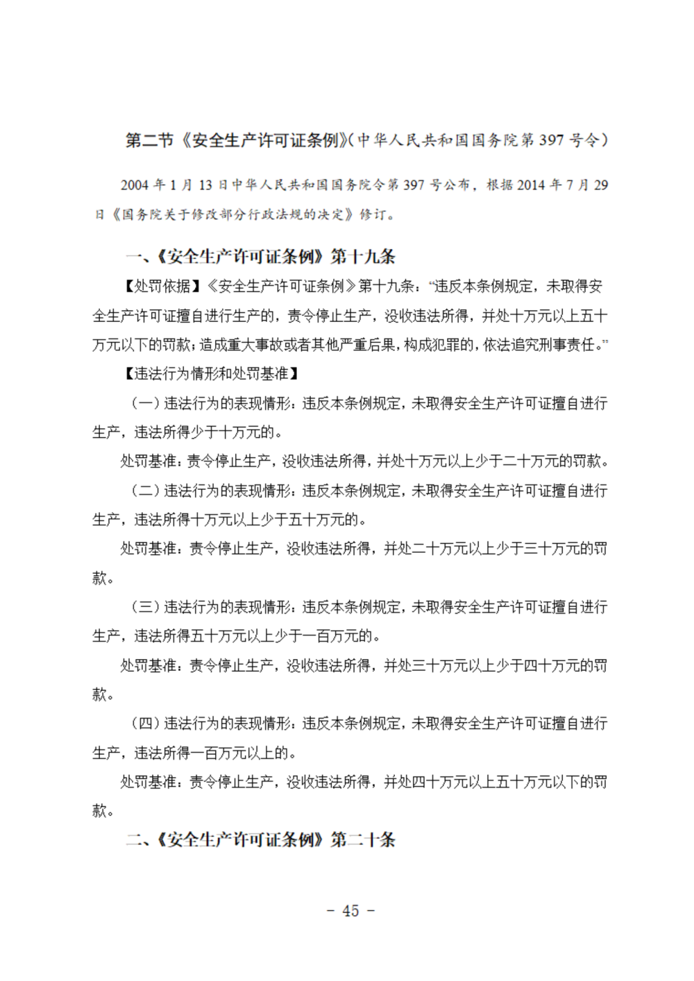
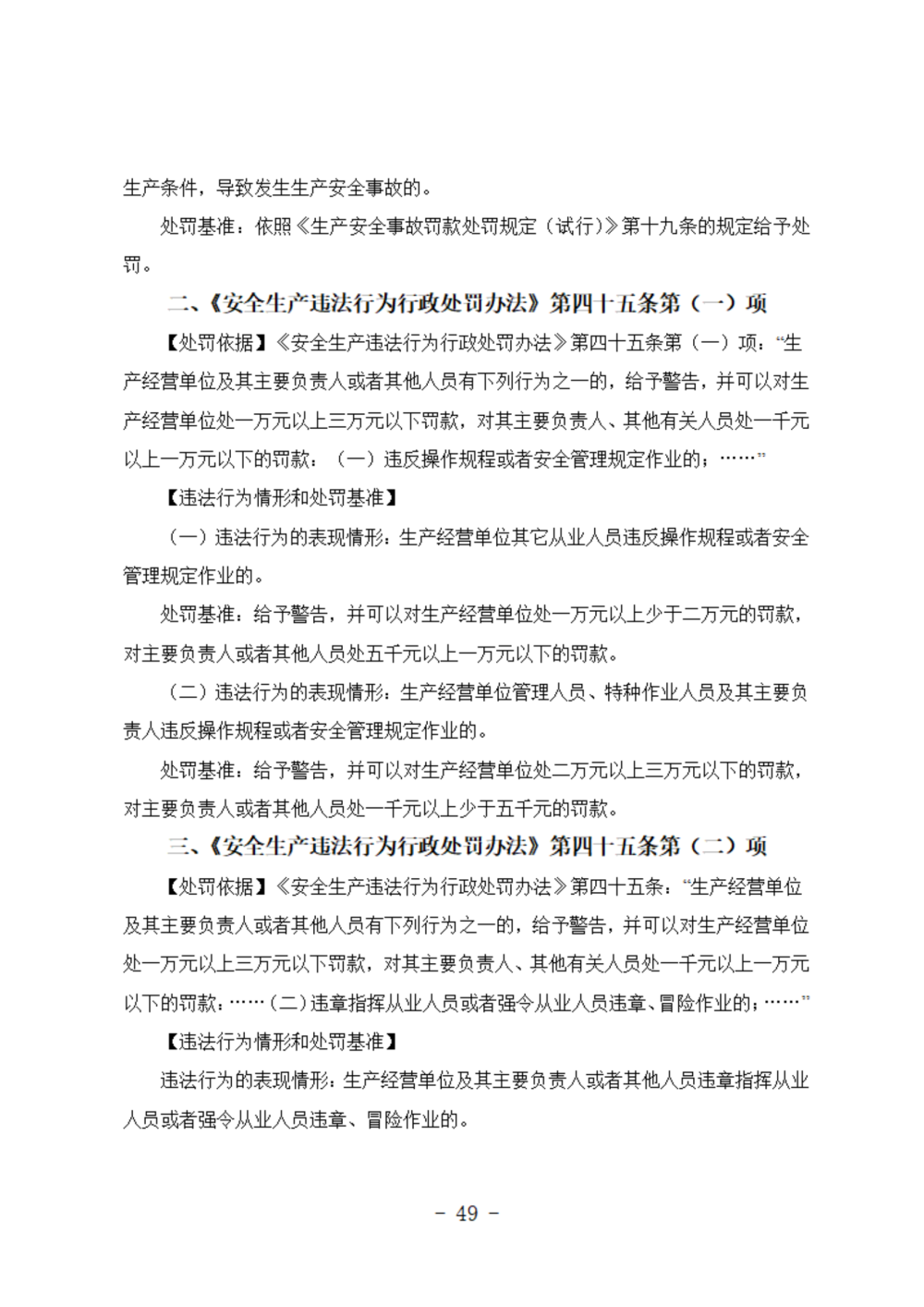
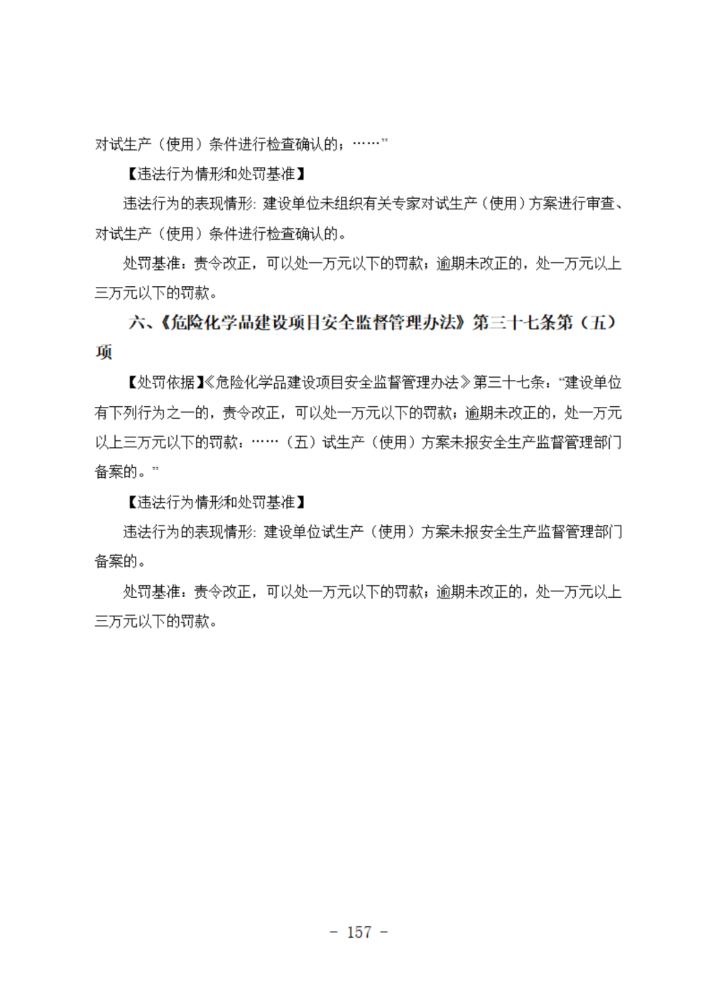
关于转发湖南省应急管理厅关于印发《湖南省安全生产行政处罚自由裁量基准(2022版)》的通知
来源:湘阴应急局
2025-03-03 14:43
浏览量:
1
|
|
|
|